客户端
举报
跟帖评论自律承诺
首页
强档
看电视
听广播
热点
微视
生活
县区
专题
理论
首页
››
内江本地
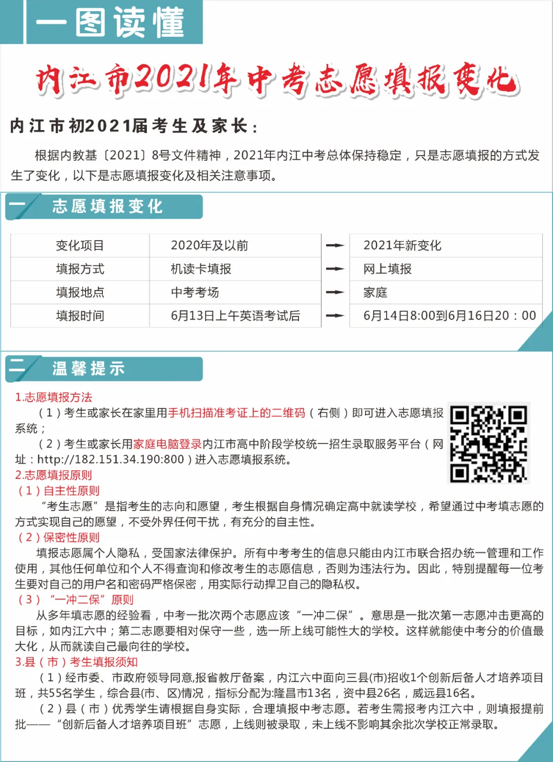
扩散!内江市2021年中考志愿填报有变化……
时间:2021-05-29 19:40:54 来源:内江六中
编辑:
向素玉(实习)
校对:
毛佳莉
责编:
程云
上一篇:
我为群众办实事丨超实用!内江市中区居住证办理小知识来啦!
下一篇:
广东7地调为中风险!内江疾控发布重要健康提示
扫描二维码,下载大内江APP
评论
新闻推荐
明起报名!2023年国考计划招录3.71万人
无笔试!内江这2家单位招聘工作人员了
明起报名!内江卫生与健康职业学院公开考核招聘工作人员啦!
大专及以上可报名!内江这所学校选调教师啦
速递!教育部发布2022年高考防疫温馨提示
大专以上可报名!内江市市中区人民法院公开考聘书记员
9名!内江这所学校考核招聘教师啦!
45岁以下可报名!内江市市中区正招募志愿者
25名!内江这里招聘辅警,高中及以上可报名
20余名!内江这两家单位招人啦
热门栏目
内江国际物流港功能升级 首次实现商品汽车通过集装箱“装箱+加固+发运”一港完成出口
内江市直机关100余名新党员开展“缅怀先烈 砥砺奋进”主题纪念活动
县区动态|内江市市中区开展“追寻·2026·清明祭英烈”主题教育暨研学实践活动
拧紧特种设备“安全阀”!内江这场培训干货满满——
内江市检验检测中心入选第七批产业技术基础公共服务平台名单
中国互联网不良信息举报中心
涉企虚假不实信息举报
涉未成年人网络生态乱象举报
四川省互联网举报中心
涉自媒体乱象举报专区
涉生活服务类信息内容举报专区
网上虚假宣传制售“特供酒”举报
涉病态、低俗话题侵扰热搜榜单举报
涉企侵权举报专区
网络侵权举报
川预审P4FD-R04F-062D-80J0号 | 网络视听许可证2306165号 | 新闻信息服务许可证51120210005号 | 川新备 06-090011 |
蜀ICP备08002296号
|
川公网安备 51100202000151号
@ 2005 - 2022 www.scnj.tv
关于我们
用户协议
隐私政策
跟帖评论自律管理承诺书
涉本网站违法和不良信息举报:
链接
| 电话 0832-2119960 | 邮箱 sc-njtv@qq.com