冻结户口!这51个内江人请尽快联系警方!
时间:2021-06-13 14:05:30 来源:内江广播电视台日前,内江部分县(市)区相继发出公告,将对下落不明人员(涉嫌跨境违法犯罪人员)予以冻结户籍的处理,具体公告内容如下↓↓↓
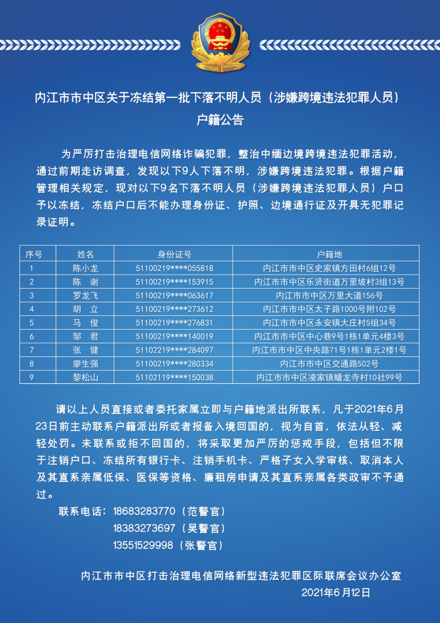
市中区

东兴区

隆昌市

资中县

威远县

经开区

高新区

| 编辑: | 向素玉(实习) |
| 校对: | 毛佳莉 |
| 责编: | 程云 |
评论
新闻推荐
日前,内江部分县(市)区相继发出公告,将对下落不明人员(涉嫌跨境违法犯罪人员)予以冻结户籍的处理,具体公告内容如下↓↓↓
市中区

东兴区

隆昌市

资中县

威远县

经开区

高新区

| 编辑: | 向素玉(实习) |
| 校对: | 毛佳莉 |
| 责编: | 程云 |