最高30万!内江公安发布举报奖励办法(试行)
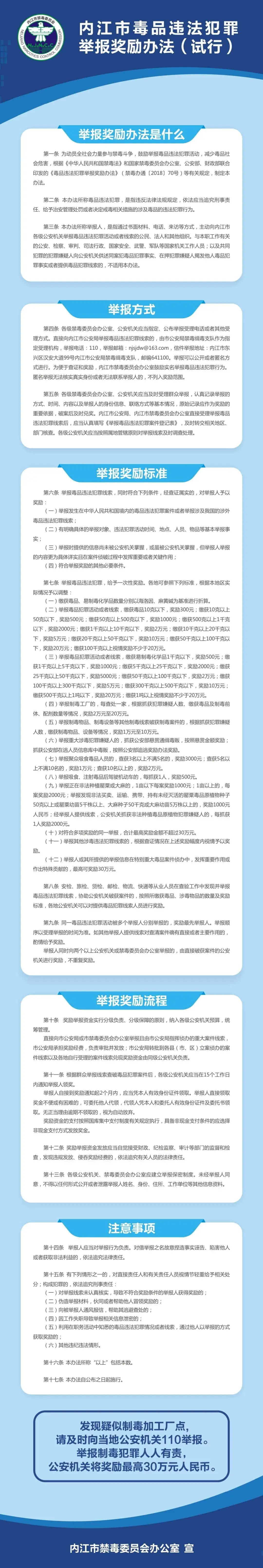
时间:2021-09-26 18:08:10 来源:内江公安9月26日,江粉儿从内江公安了解到,为动员全社会参与禁毒,鼓励举报毒品违法犯罪活动,内江公安公布《内江市毒品违法犯罪举报奖励办法(试行)》,详细情况如下:

| 编辑: | 毕凯旋 |
| 责编: | 毛佳莉 |
| 审核: | 程云 |
上一篇:遂宁市党政代表团来内江考察
评论
新闻推荐
9月26日,江粉儿从内江公安了解到,为动员全社会参与禁毒,鼓励举报毒品违法犯罪活动,内江公安公布《内江市毒品违法犯罪举报奖励办法(试行)》,详细情况如下:

| 编辑: | 毕凯旋 |
| 责编: | 毛佳莉 |
| 审核: | 程云 |