重要提醒!12月起,内江医保门诊特殊疾病认定方式有变化啦
时间:2021-11-26 22:02:07 来源:内江医保为落实“放管服”要求,进一步为群众提供高效便捷的医保服务,方便参保人员医保门诊特殊疾病待遇认定,内江市医保经办机构对门诊特殊疾病认定业务做了调整。从2021年12月1日起,授权部分定点医疗机构开展我市医保门诊特殊疾病认定工作。参保人员可以在这些定点医疗机构提交资料,申请医保门诊特殊疾病。

有哪些医院可以提交门诊特殊疾病申请呢?
内江市第一人民医院
内江市第二人民医院
内江市中医医院
内江市第六人民医院
内江市妇幼保健院
内江市市中区人民医院
内江市东兴区人民医院
内江市东兴区中医医院
资中县人民医院
资中县中医医院
资中资州医院
隆昌市人民医院
隆昌市中医医院
隆昌市第二人民医院
威远县中医医院
威远县第二人民医院
威远县第三人民医院
办理门诊特殊疾病认定需要哪些资料呢?
(一)参保人员到申请窗口填写《内江市门诊慢特病病种待遇认定申请表》。
(二)提供申请人的有效身份证明,包括打印出来的医保电子凭证截图、身份证件复印件、社会保障卡复印件,三者其中之一即可。
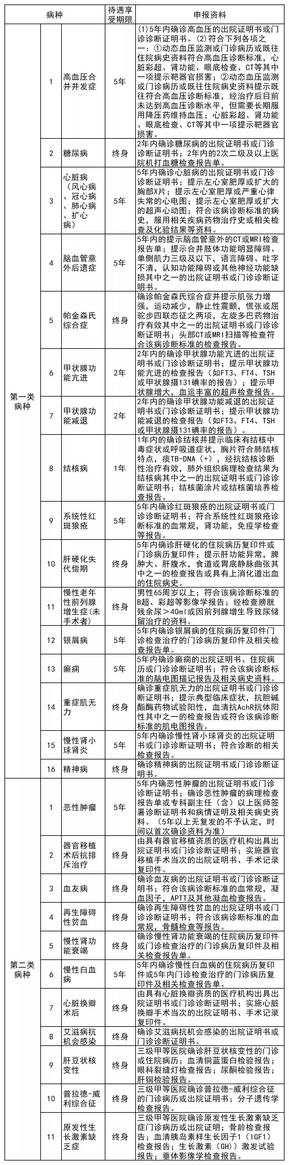
(三)提供二级以上定点医疗机构的病历资料,包含所认定疾病的出院记录或诊断证明、检验检查报告等。各个病种所需要的病历资料见下表。

注意:特殊人员(包括异地安置、年老或行动不便、居住偏远等)不能现场认定的,可委托亲属或参保人单位负责办理。
在医院交了申请资料就可以现场出结果吗?
参保人员提交的申请资料符合要求的,医院即时受理,不符合要求的,医院一次性告知。受理后需由门诊特殊疾病认定专家和医保经办机构审核,从受理到办理完结不超过20个工作日。审核时如需要参保人员复查的,由医院通知复查,费用由参保人员承担。参保人员提交资料后就等医院或医保经办机构通知认定结果,不需再到经办机构打印待遇通知单。享受门诊特殊疾病待遇的,在定点医药机构刷卡即可自动识别。
| 编辑: | 李夏娇 |
| 责编: | 毛佳莉 |
| 审核: | 程云 |
下一篇:注意!内江重污染天气预警降级啦!
评论
新闻推荐

