非必要不出省,不聚集!内江发布健康提示!
时间:2021-12-27 22:30:33 来源:内江市疾控中心西安疫情持续快速发展
非必要不出省,不聚集
内江疾控12月27日发布健康提示!
新增排查地区云南省西双版纳傣族自治州、陕西省渭南市

全国疫情:12月26日0—24时,31个省(自治区、直辖市)和新疆生产建设兵团报告新增本土确诊病例162例(陕西152例,其中西安市150例、咸阳市1例、渭南市1例;广西7例,均在防城港市;浙江1例,在绍兴市;广东1例,在东莞市;四川1例,在成都市),含5例由无症状感染者转为确诊病例(均在广西),无新增本土无症状感染者。
陕西疫情:12月26日0-24时,陕西省新增报告本土确诊病例152例(西安市150例、咸阳市1例、渭南市1例)。自12月9日以来,该省累计报告本土确诊病例652例(西安市635例、延安市7例、咸阳市9例、渭南市1例)。12月27日,陕西省举行新冠肺炎疫情防控新闻发布会,介绍近期疫情防控情况,会上介绍,陕西本轮疫情预计病例数在短时间内仍会处于持续状态,不排除会出现一些点状暴发。
云南疫情安宁市:12月25日13时2分,安宁市应对新冠肺炎疫情防控工作指挥部接安宁市中医医院报告新冠肺炎核酸检测初筛阳性1例,系昆明冶金高等专科学校学生,已及时用负压救护车转运至安宁市第一人民医院(金方院区)感染科进行留观。12月27日凌晨2时,经省、市疾控部门复核,确认核酸检测结果为阳性。
云南西双版纳傣族自治州景洪市疫情:12月27日景洪市应对新冠肺炎疫情工作领导小组指挥部通报,12月26日主动到西双版纳州傣医医院核酸检测,结果为阳性,即用负压救护车转运至西双版纳传染病医院隔离诊治。
为严格落实“外防输入、内防反弹”的防控要求,有效控制和降低疫情传播风险,内江市疾控中心提示您:
重点管控措施
对12月4—9日途经西安咸阳国际机场的来(返)内人员再梳理再排查,实施3天内2次(间隔24小时)核酸检测,补足检测频次。
对12月14日(含)以来有西安旅居史的来(返)内人员,实行集中隔离直至离开西安满14天,隔离期间每3天完成1次鼻咽拭子核酸检测,第14天采用“双采双检”。
交通、铁路等部门,对西安来(返)内人员,要查验健康码和48小时内核酸检测阴性证明,做好人员信息登记和推送。
对12月13日以来有云南省昆明市安宁市和云南省西双版纳傣族自治州景洪市旅居史的来(返)内人员实施居家或集中隔离,每3天进行1次核酸检测,直至离开旅居地满14天为止。
严格报备管理
有阳性病例报告地区旅居史、红码、黄码及与阳性病例轨迹有交集的人员,请抵达内江后2小时内主动向所在村(社区)、单位和入住酒店报备,积极配合社区做好核酸检测、集中隔离、居家隔离、健康监测等疫情防控措施。
不主动申报、刻意隐瞒信息或拒绝接受隔离医学观察,造成疫情传播或有传播严重危险的,根据《中华人民共和国传染病防治法》《中华人民共和国刑法》等有关规定,将依法追究当事人法律责任。

备注:根据疫情形势,排查地区将进行动态调整,红色部分为当日新增或调整报备地区。
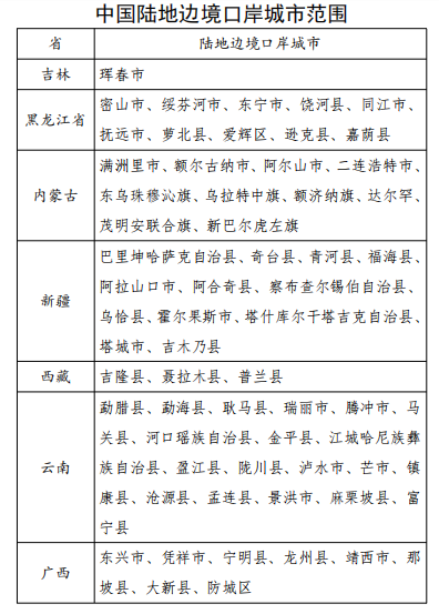
陆地边境口岸城市(与香港、澳门有口岸相连的除外)入(返)内人员需提供48小时内核酸检测阴性证明,陆地边境口岸城市名单见下表。

管控措施

温馨提示
密切关注国内新冠肺炎疫情变化情况,近期重点关注陕西省、云南省疫情,不前往高、中风险地区以及发生本土疫情的地区。如您近期有本土病例报告地市旅居史,收到提醒短信或健康码变为“黄码”,请立即向所在社区或居(村)委会、单位或入住酒店报备旅居史,按要求做好核酸检测,配合做好隔离管控措施。
主动开展核酸检测。市外归来,请主动做一次核酸检测(如果检测1次仍不放心的市民朋友,可以间隔24小时后再次进行检测)并自我健康监测14天,密切关注自身健康状况及健康码变化,如出现发热、咳嗽等症状,及时佩戴医用外科口罩或以上级别的口罩前往就近的发热门诊就医。
良好习惯“九还要”。口罩还要科学戴、双手还要经常洗、窗户还要时常开、疫期还要少聚集、物品还要适度消、社交距离还要留、咳嗽喷嚏还要遮、公勺公筷还要用、防控措施还要守。
坚持多病共防。做好新冠肺炎、流感、诺如病毒病、流行性腮腺炎、水痘、手足口病等冬季常见传染病的预防,积极接种新冠、流感、肺炎等疫苗,保持规律作息,注重饮食营养搭配,少饮酒,不熬夜,增强体质,提高对疾病的抵抗力。
接种新冠疫苗。加强针可以使已经逐步减少的中和抗体快速增长或反弹,从而产生更好的保护效果。接种新冠疫苗是每个公民应尽的责任和义务,符合条件的公众都应该全程接种新冠病毒疫苗,并在完成全程免疫满6个月后及时进行加强免疫。
每个人都是自己健康的第一责任人
让我们携手同行,共同阻击疫情传播
公众关切
“两节”期间,对人员出行有什么要求,需要注意什么?
谨慎出行。“两节”期间,倡导非必要不出川,少聚集、少出行,确需出行的,应做好个人防护,尽量避免到人群聚集及空间密闭的场所活动。
在发热门诊、定点医疗机构、集中隔离场所等高风险岗位工作的人员应尽量避免出行,必须出行的需脱离风险岗位后完成7天集中隔离和7天居家健康监测,持48小时内核酸检测阴性证明出行,并向单位或社区报备。
不去中高风险地区。严格限制前往中高风险地区及所在县(市、区、旗),非必要不前往发生疫情的地市,如确需出行应提前了解当地防疫政策,做好核酸检测、健康申报、健康码亮码等准备。
“两节”期间,家庭、朋友聚餐有什么需要注意的事项?
为降低疫情传播风险,“两节”期间,要严控聚集性活动。提倡家庭聚餐聚会等不超过10人,提倡“喜事缓办,丧事简办,宴会不办”,确需举办的尽可能缩小活动规模。自行举办5桌(即50人)以上宴会等聚餐活动的个人,须向属地社区居委会或村委会报备,落实属地疫情防控规定。
如果出现身体不适,建议尽量不参加聚餐聚会。
| 编辑: | 向素玉 |
| 责编: | 刘桂莲 |
| 审核: | 程云 |



