河南“64+9”!疫情持续扩散,内江发布健康提示
时间:2022-01-06 21:58:53 来源:内江疾控河南“64+9”,疫情持续扩散
内江疾控1月6日发布健康提示

全国疫情:2022年1月5日0—24时,31个省(自治区、直辖市)和新疆生产建设兵团报告新增本土确诊病例病例132例(河南64例,其中许昌市50例、郑州市5例、洛阳市4例、周口市3例、商丘市1例、固始县1例;陕西63例,均在西安市;浙江5例,均在宁波市),含30例由无症状感染者转为确诊病例(均在河南)。新增本土无症状感染者10例(河南9例,其中郑州市8例、固始县1例;浙江1例,在金华市)。
陕西疫情:2022年1月5日0—24时,陕西省新增报告本土确诊病例63例(均在西安市),其中隔离管控发现57例、封控区筛查发现3例、管控区筛查发现2例、重点人群筛查发现1例;治愈出院39例。自2021年12月9日以来,全省累计报告本土确诊病例1883例(西安市1856例、咸阳市13例、延安市13例、渭南市1例),其中出院77例(核减1例)、在院1806例。
河南疫情:2022年1月5日0—24时,河南省新增本土确诊病例64例(郑州市5例,洛阳市4例,许昌市50例,周口市3例,信阳市、商丘市各1例;含30例无症状感染者转确诊病例,其中郑州市3例,许昌市20例,洛阳市4例,周口市3例);新增本土无症状感染者9例(郑州市8例,信阳市1例)。2020年1月21日至2022年1月5日24时,河南省累计报告本土确诊病例1588例。1月1日至1月5日期间,河南省新增本土确诊病例整体持上升趋势。1月5日,河南新增本土确诊病例64例,单日新增本土确诊病例数超过陕西。目前,河南疫情已涉及该省的6个地市,包括郑州、洛阳、许昌、周口、信阳、商丘。
为严格落实“外防输入、内防反弹”的防控要求,有效控制和降低疫情传播风险,内江市疾控中心提示您
重点管控措施
高度关注河南疫情,特别是郑州市疫情,对2021年12月21日(含)以来有河南省郑州市管城区、二七区、中原区及2021年12月30日(含)以来有河南省郑州市所有县(市、区)旅居史的来(返)内人员,实行居家或集中隔离直至离开郑州市满14天,隔离期间每3天完成1次鼻咽拭子核酸检测,第14天采用“双采双检”。
对2021年12月20日(含)以来有河南省许昌市禹州市,周口市沈丘县、太康县、淮阳区及2021年12月31日(含)以来有河南省商丘市睢阳区旅居史的来(返)内人员实施居家或集中隔离,每3天进行1次核酸检测,直至离开旅居地满14天为止。
对2021年12月18日(含)以来有浙江省宁波市北仑区、2022年1月1日(含)以来有浙江省金华市永康市旅居史的来(返)内人员实施居家或集中隔离,每3天进行1次核酸检测,直至离开旅居地满14天为止。
对2021年12月14日(含)以来有西安市旅居史的来(返)内人员,实行集中隔离直至离开西安满14天,隔离期间每3天完成1次鼻咽拭子核酸检测,直至离开旅居地满14天为止。
对2021年12月20日(含)以来有河南省洛阳市新安县旅居史的来(返)内人员实施居家或集中隔离,每3天进行1次核酸检测,直至离开旅居地满14天为止。
交通、铁路等部门,对重点地区来(返)内人员,要查验健康码和48小时内核酸检测阴性证明,做好人员信息登记和推送。
严格报备,落实社区管理
有阳性病例报告地区旅居史、红码、黄码及与阳性病例轨迹有交集的人员,请抵达内江后2小时内主动向所在村(社区)、单位和入住酒店报备,积极配合社区做好核酸检测、集中隔离、居家隔离、健康监测等疫情防控措施。
不主动申报、刻意隐瞒信息或拒绝接受隔离医学观察,造成疫情传播或有传播严重危险的,根据《中华人民共和国传染病防治法》《中华人民共和国刑法》等有关规定,将依法追究当事人法律责任。

备注:根据疫情形势,排查地区将进行动态调整,红色部分为当日新增或调整报备地区或特别关注地区。
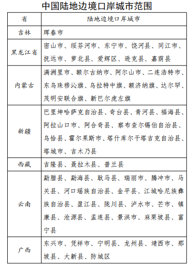
陆地边境口岸城市(与香港、澳门有口岸相连的除外)入(返)内人员需提供48小时内核酸检测阴性证明,陆地边境口岸城市名单见下表。

温馨提示
密切关注国内新冠肺炎疫情变化情况,近期重点关注河南省郑州、洛阳、许昌、周口、信阳、商丘,陕西省西安市、咸阳市、延安市,浙江省宁波市疫情,不前往高、中风险地区以及发生本土疫情的地区。如您近期有疫情地区旅居史,收到提醒短信或健康码变为“黄码”,请立即向所在社区(村)、单位或入住酒店报备旅居史,按要求做好核酸检测,配合做好隔离管控措施。
主动开展核酸检测,并持续关注健康状况、健康码颜色、出行相关地区有无新发疫情。如出现发热、干咳、乏力、嗅(味)觉减退、腹泻、咽痛等症状,请及时到发热门诊就诊,不要带病上班上学;如健康码出现红、黄码情况,或出行相关地区近期内有疫情发生,要立即向社区(村)、单位或入住酒店报备,并配合做好各项防控措施。建议公众不要急于和省外、境外来(返)内亲朋相聚。
公众在公共场所要遵守场所管理规定,规范佩戴口罩,保持社交距离,尽量少触碰扶手等公共物品,不要用手直接接触口、眼、鼻。各类公共场所、经营场所严格落实扫场所码、查验健康码、测温、消毒、通风、监督戴口罩等防控措施。
各类企事业单位做实做细日常防控措施,持续强化人员防控意识。落实测温、亮码、扫码等防控措施,加强电梯、中央空调等公共设施的清洁消毒,加强食堂、会议室、卫生间等公共区域的清洁通风,持续排查往来人员有无中高风险地区旅居史和核酸检测阳性人员密接史。
每个人都是自己健康的第一责任人
让我们携手同行,共同阻击疫情传播
公众关切
目前四川省监测系统是否能够及时发现奥密克戎变异株感染病例?
四川省继续坚持“人、物、环境”监测,按照“逢阳必报、逢阳即报”的原则,规范核酸检测初筛阳性、确诊(疑似)病例复核和报告。发热门诊患者一律进行核酸检测,在核酸检测结果反馈前一律留观。
海关、边检、口岸、国际航空、医疗卫生、交通运输、教育、邮政快递、外卖等行业人员,以及机场、集中隔离场所、进口冷链食品、农贸(集贸、海鲜)市场工作人员,定期进行全员或抽样核酸检测。进口冷链食品外包装每批次进行核酸检测。机场、医疗机构、集中隔离场所、农贸市场、冷链食品生产加工及储运相关场所及周边区域环境应定期进行抽样核酸检测。
上述措施将有利于及时发现新冠病例,包括奥密克戎变异株感染病例。
我国的“外防输入,内防反弹”防控策略对奥密克戎变异株是否有效?
有效。
根据四川省新冠防控指南的要求,对所有从我省口岸入境人员实行14天集中隔离,期间第1、4、7、10、14天完成鼻咽拭子核酸检测。
解除隔离后,目的地为省内的,由各市(州)闭环接回当地,实行7天居家或集中隔离,期间第2、7天完成鼻咽拭子核酸检测;目的地为省外的,闭环送至机场、车站并向目的地通报信息。
入境后在省外完成14天集中隔离的来(返)川人员,应居家或集中隔离直至入境时间满21天,期间至少完成2次鼻咽拭子核酸检测。入境人员解除居家或集中隔离时应采取双采双检,并满足人、物、环境三样本同时核酸检测阴性。同时我省严格高风险岗位人员闭环管理。海关、边检、口岸、机场、进口冷链食品企业等直接接触入境人员、物品、环境的从业人员,以及集中隔离场所、定点救治医院、发热门诊等高风险岗位人员,在工作期间实行封闭管理,结束后须完成7天集中隔离和7天居家健康监测;离开工作岗位所在地市时,需持48小时内核酸检测阴性证明,并向所在单位或社区报备。
上述措施将有利于及时发现可能输入我国的奥密克戎变异株,并防止出现传播。

| 编辑: | 李夏娇 |
| 责编: | 毛佳莉 |
| 审核: | 程云 |



