内江发布最新提示:新增排查地区深圳市罗湖区、龙岗区!
时间:2022-01-07 22:19:18 来源:内江疾控河南疫情尚未控制
深圳新增本土病例
内江疾控1月7日发布健康提示
新增排查地区深圳市罗湖区、龙岗区

全国疫情:2022年1月6日0—24时,31个省(自治区、直辖市)和新疆生产建设兵团报告新增本土确诊病例116例(陕西57例,均在西安市;河南56例,其中许昌市28例、郑州市26例、洛阳市1例、信阳市1例;浙江3例,其中宁波市2例、金华市1例),含21例由无症状感染者转为确诊病例(河南20例,浙江1例);报告新增本土无症状感染者3例(均在上海,其中浦东新区2例、奉贤区1例)。
陕西疫情:2022年1月6日0-24时,新增报告本土确诊病例57例(均在西安市),其中隔离管控发现45例、封控区筛查发现7例、重点人群筛查发现5例;治愈出院39例。自2021年12月9日以来,全省累计报告本土确诊病例1940例(西安市1913例、咸阳市13例、延安市13例、渭南市1例),其中出院116例、在院1824例。
河南疫情:2022年1月6日0—24时,全省新增本土确诊病例56例(郑州市26例,洛阳市1例,许昌市28例,信阳市1例;含20例无症状感染者转确诊病例,其中郑州市15例,许昌市3例,洛阳市1例,信阳市1例)。
深圳疫情:2022年1月7日,深圳市在对重点行业从业人员定期核酸检测时,发现2例新冠病毒阳性感染者,为夫妻俩,分别是罗湖区、龙岗区某公司工作人员,住龙岗区布吉街道布吉社区壹村东心岭八巷。
为严格落实“外防输入、内防反弹”的防控要求,有效控制和降低疫情传播风险,内江市疾控中心提示您
重点管控措施
今日新增对12月24日(含)以来深圳市岗区布吉街道、坂田街道和罗湖区莲塘街道旅居史的来(返)内人员,实行居家或集中隔离直至离开当地满14天,隔离期间每3天完成1次鼻咽拭子核酸检测。
高度关注河南疫情,特别是郑州市疫情,对2021年12月21日(含)以来有河南省郑州市管城区、二七区、中原区及2021年12月30日(含)以来有河南省郑州市所有县(市、区)旅居史的来(返)内人员,实行居家或集中隔离直至离开郑州市满14天,隔离期间每3天完成1次鼻咽拭子核酸检测。
持续关注西安疫情,对2021年12月14日(含)以来有西安市旅居史的来(返)内人员,实行集中隔离直至离开西安市满14天,隔离期间每3天完成1次鼻咽拭子核酸检测。
交通、铁路等部门,对重点地区来(返)内人员,要查验健康码和48小时内核酸检测阴性证明,做好人员信息登记和推送。
严格报备,落实社区管理
有阳性病例报告地区旅居史、红码、黄码及与阳性病例轨迹有交集的人员,请抵达内江后2小时内主动向所在村(社区)、单位和入住酒店报备,积极配合社区做好核酸检测、集中隔离、居家隔离、健康监测等疫情防控措施。
不主动申报、刻意隐瞒信息或拒绝接受隔离医学观察,造成疫情传播或有传播严重危险的,根据《中华人民共和国传染病防治法》《中华人民共和国刑法》等有关规定,将依法追究当事人法律责任。

备注:根据疫情形势,排查地区将进行动态调整,涂红部分为特别关注地区、涂黄部分为新增报备地区。
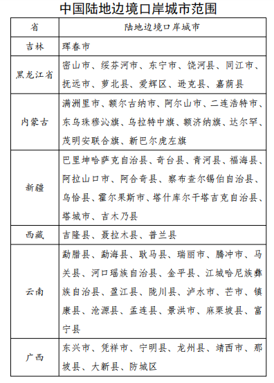
陆地边境口岸城市(与香港、澳门有口岸相连的除外)入(返)内人员需提供48小时内核酸检测阴性证明,陆地边境口岸城市名单见下表。

温馨提示
密切关注国内新冠肺炎疫情变化情况,近期重点关注河南省郑州、洛阳、许昌、周口、信阳、商丘,陕西省西安市、咸阳市、延安市,浙江省宁波市,深圳市疫情,不前往高、中风险地区以及发生本土疫情的地区。如您近期有疫情地区旅居史,收到提醒短信或健康码变为“黄码”,请立即向所在社区(村)、单位或入住酒店报备旅居史,按要求做好核酸检测,配合做好隔离管控措施。
主动开展核酸检测,并持续关注健康状况、健康码颜色、出行相关地区有无新发疫情。如出现发热、干咳、乏力、嗅(味)觉减退、腹泻、咽痛等症状,请及时到发热门诊就诊,不要带病上班上学;如健康码出现红、黄码情况,或出行相关地区近期内有疫情发生,要立即向社区(村)、单位或入住酒店报备,并配合做好各项防控措施。建议公众不要急于和省外、境外来(返)内亲朋相聚。
公众在公共场所要遵守场所管理规定,规范佩戴口罩,保持社交距离,尽量少触碰扶手等公共物品,不要用手直接接触口、眼、鼻。各类公共场所、经营场所严格落实扫场所码、查验健康码、测温、消毒、通风、监督戴口罩等防控措施。
各类企事业单位做实做细日常防控措施,持续强化人员防控意识。落实测温、亮码、扫码等防控措施,加强电梯、中央空调等公共设施的清洁消毒,加强食堂、会议室、卫生间等公共区域的清洁通风,持续排查往来人员有无中高风险地区旅居史和核酸检测阳性人员密接史。
每个人都是自己健康的第一责任人
让我们携手同行,共同阻击疫情传播







| 编辑: | 向素玉 |
| 责编: | 毛佳莉 |
| 审核: | 程云 |

