多地奋战奥密克戎,防控形势严峻复杂,内江发布最新提示
时间:2022-01-14 23:22:01 来源:内江疾控多地奋战奥密克戎,防控形势严峻复杂
内江疾控1月14日发布健康提示
新增排查地区浙江省杭州市、广东省珠海市

全国疫情:2022年1月13日0—24时,31个省(自治区、直辖市)和新疆生产建设兵团报告新增本土病例143例(河南98例,其中安阳市69例、许昌市25例、郑州市4例;天津34例,其中津南区28例、西青区3例、河西区2例、红桥区1例;陕西8例,均在西安市;上海2例,其中普陀区1例、宝山区1例;广东1例,在中山市),含1例由无症状感染者转为确诊病例(在天津)。报告新增本土无症状感染者4例(上海3例,其中普陀区2例、静安区1例;天津1例,在西青区)。
浙江杭州疫情:2022年1月13日23时49分,杭州市在重点人员例行核酸检测时发现1例阳性人员。病例汪某,女,西溪医院肿瘤科住院部护士,现居住在余杭区五常街道西溪雅苑小区,1月11日例行核酸检测结果呈阴性,1月13日例行核酸检测结果呈阳性。经杭州市疾控中心复核,结果仍为阳性,被诊断为新冠肺炎轻症病例。
广东珠海疫情:2022年1月14日,珠海市在大规模核酸检测中发现1名居民新冠病毒初筛阳性, 经市疾控中心复核阳性。初步核查轨迹如下:阳性个案1,女,53岁,居住在珠海市香洲区南屏镇将军山榕园2栋。该市已迅速核查其轨迹,对南屏镇将军山榕园2栋等重点场所及人员进行排查和分类管控,并启动全民核酸检测工作。14日晚,珠海市人民政府召开新闻发布会,通报珠海市当前疫情防控形势和疫情防控最新工作进展情况,基因测序初步判断为奥密克戎病毒,且已新增7例阳性个案。
为严格落实“外防输入、内防反弹”的防控要求,有效控制和降低疫情传播风险,内江市疾控中心提示您
重点管控措施
今日新增对2021年12月30日9(含)以来有浙江省杭州市余杭区、2021年12月31日(含)以来有广东省珠海市、2022年1月4日(含)以来有上海市普陀区、宝山区旅居史的来(返)内人员实施居家或集中隔离,每3天进行1次核酸检测,直至离开旅居地满14天为止。
特别关注广东省深圳市疫情。对2021年12月24日(含)以来有广东省深圳市龙岗区、罗湖区旅居史的来(返)内人员实施居家或集中隔离措施。
特别关注天津市疫情。对2021年12月26日至2022年1月8日24时有天津市津南区旅居史的来(返)内人员,实施居家或集中隔离措施;对2022年1月1日至8日24时有天津市南开区、东丽区、西青区、河西区、滨海新区、红桥区旅居史的来(返)内人员,实施严格居家或集中隔离措施;对自2022年1月9日0时以来有天津市津南区、南开区、东丽区、西青区、河西区、滨海新区、红桥区旅居史的来(返)内人员,实施严格集中隔离措施。
重点关注河南省安阳市疫情。对2021年12月28日至2022年1月9日24时有河南省安阳市旅居史的来(返)内人员,实施居家或集中隔离措施;对自2022年1月10日0时以来有河南省安阳市旅居史的来(返)内人员,实施集中隔离措施。
高度关注河南省郑州市疫情。对2021年12月21日(含)以来有河南省郑州市管城区、二七区、中原区及2021年12月30日(含)以来有河南省郑州市所有县(市、区)旅居史的来(返)内人员,实行居家或集中隔离直至离开郑州市满14天,隔离期间每3天完成1次鼻咽拭子核酸检测。
持续关注西安疫情。对2021年12月14日(含)以来有西安市旅居史的来(返)内人员,实行居家或集中隔离直至离开西安市满14天,隔离期间每3天完成1次鼻咽拭子核酸检测。
交通、铁路等部门,对重点地区来(返)内人员,要查验健康码和48小时内核酸检测阴性证明,做好人员信息登记和推送。
严格报备,落实社区管理
一、有阳性病例报告地区旅居史、红码、黄码及与阳性病例轨迹有交集的人员,请抵达内江后2小时内主动向所在村(社区)、单位和入住酒店报备,积极配合社区做好核酸检测、集中隔离、居家隔离、健康监测等疫情防控措施。
不主动申报、刻意隐瞒信息或拒绝接受隔离医学观察,造成疫情传播或有传播严重危险的,根据《中华人民共和国传染病防治法》《中华人民共和国刑法》等有关规定,将依法追究当事人法律责任。



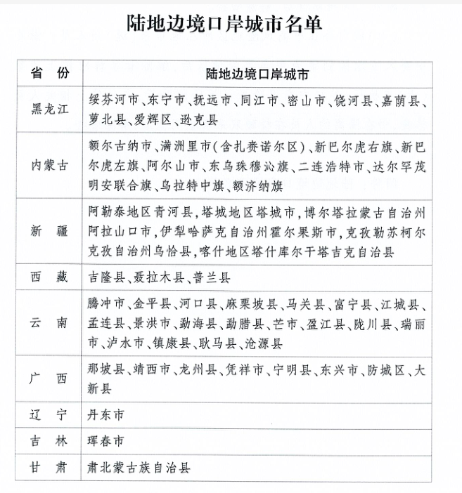
二、陆地边境口岸城市(与香港、澳门有口岸相连的除外)入(返)内人员需提供48小时内核酸检测阴性证明,陆地边境口岸城市名单见下表。

三、高风险岗位人员需主动报备。海关、边检、口岸、机场、进口冷链食品企业等直接接触入境人员、物品、环境的从业人员,以及集中隔离场所、定点救治医院、发热门诊等高风险岗位人员,需持48小时内核酸检测阴性证明返内,抵达后2小时需向社区村进行报备,并配合做好社区管控。
温馨提示
密切关注国内新冠肺炎疫情变化情况,近期重点关注河南省郑州、洛阳、许昌、周口、信阳、商丘、安阳,陕西省西安市、咸阳市、延安市,浙江省宁波市、杭州市,深圳市、天津市、广东省珠海市疫情,不前往高、中风险地区以及发生本土疫情的地区。如您近期有疫情地区旅居史,收到提醒短信或健康码变为“黄码”,请立即向所在社区(村)、单位或入住酒店报备旅居史,按要求做好核酸检测,配合做好隔离管控措施。
主动开展核酸检测,并持续关注健康状况、健康码颜色、出行相关地区有无新发疫情。如出现发热、干咳、乏力、嗅(味)觉减退、腹泻、咽痛等症状,请及时到发热门诊就诊,不要带病上班上学;如健康码出现红、黄码情况,或出行相关地区近期内有疫情发生,要立即向社区(村)、单位或入住酒店报备,并配合做好各项防控措施。建议公众不要急于和省外、境外来(返)内亲朋相聚。
公众在公共场所要遵守场所管理规定,规范佩戴口罩,保持社交距离,尽量少触碰扶手等公共物品,不要用手直接接触口、眼、鼻。各类公共场所、经营场所严格落实扫场所码、查验健康码、测温、消毒、通风、监督戴口罩等防控措施。
做好重点场所疫情防控。医疗卫生机构、养老院、监管场所、儿童福利院、宗教场所、宾馆酒店、博物馆、歌舞游艺休闲娱乐场所、棋牌室(麻将馆)、旅游景区景点、互联网上网服务营业场所、交通场站、商超、农贸市场等密闭空间或人员密集场所,应严格落实进入人员戴口罩、测温、亮码和扫码通行的“刚性要求”,严格落实日常清洁、通风和消毒等措施。景区景点实行预约、限流、错峰等措施,棋牌室(麻将馆)、文化娱乐场所应控制人员流量。
每个人都是自己健康的第一责任人
让我们携手同行,共同阻击疫情传播
公众关切
Q1“奥密克戎”是“大号流感”吗?
中国工程院院士张伯礼称“奥密克戎”是大号流感是不恰当的,虽然它传染性强、症状比较轻,但是它有没有后遗症,现在还不清楚,根据国外的数据分析,新冠肺炎的后遗症还是比较多的,远远高于流感,所以“干脆放开”“群体免疫”的做法,我觉得是不负责任的。“动态清零”我们已经坚持了2年,是成功的。
世界卫生组织官员凯瑟琳·斯莫尔伍德(Catherine Smallwood)也对“将新冠视作流感”这一说法表示担忧。她说:“目前全球病毒传播状况还有极大的不确定性,且病毒正在迅速进化。我们还远没有到可以称之为‘地方病’或者流感的程度。”
Q2“奥密克戎”变异病毒究竟有多可怕?本土“奥密克戎”疫情出现,防控举措会有哪些调整?
中国工程院院士张伯礼称“奥密克戎”并不可怕。戴口罩、勤洗手、少聚集,调整好自己的身体状态,我们此前采取的措施对“奥密克戎”是依然有效的,接种疫苗依然很有必要。
Q3出门办年货如何做防护?
出门前应正确佩戴口罩,确认口罩的密闭性后方动身。超市的环境相对密闭,戴口罩是防止飞沫传播的最好防护措施。除了口罩外,还可使用便携式免洗手消毒液和消毒湿巾,做好手卫生。尽量避免触摸公用物品,不要用手触碰脸部、眼、口、鼻。触摸眼、口、鼻前要洗手,用肥皂或洗手液,流动水冲洗20秒。遵循咳嗽打喷嚏礼仪,咳嗽、打喷嚏时用肘部或纸巾遮掩,口鼻分泌物用纸巾包好弃置于垃圾箱内。

| 编辑: | 陶丽萍 |
| 责编: | 刘桂莲 |
| 审核: | 程云 |



