来(返)内人员请注意:新增2个排查地!
时间:2022-01-25 23:00:16 来源:内江疾控多地新发本土疫情
防控形势严峻复杂!
内江疾控1月25日发布健康提示:
省外归来主动报备!
新增排查地区:辽宁沈阳市沈河区
黑龙江牡丹江市

全国疫情:2022年1月24日0—24时,31个省(自治区、直辖市)和新疆生产建设兵团报告新增本土确诊病例18例(新疆6例,均在伊犁哈萨克自治州;北京5例,其中丰台区4例、朝阳区1例;河南3例,均在安阳市;河北2例,均在雄安新区;天津1例,在津南区;上海1例,在奉贤区)。新增报告本土无症状感染者18例(新疆16例,均在伊犁哈萨克自治州;北京1例,在丰台区;辽宁1例,在沈阳市)。
北京疫情:2022年1月25日,北京市新型冠状病毒肺炎疫情防控工作第275场新闻发布会通报,1月24日16时至1月25日16时,北京市新增15例本土新冠病毒感染者,其中,确诊病例12例、无症状感染者3例;病例居住地涉及丰台区、大兴区、西城区、朝阳区。
辽宁沈阳疫情:2022年1月24日,沈阳市沈河区在对北京市通州区来(返)沈人员主动核酸筛查中发现一例新冠病毒核酸检测阳性人员,1月25日,经市级专家组会诊,诊断为新冠肺炎确诊病例。
黑龙江牡丹江疫情:2022年1月25日,黑龙江牡丹江市绥芬河市在区域核酸检测中发现12人核酸检测结果呈阳性,经诊断3例为确诊病例和9例为无症状感染者,病例均已转至绥芬河市定点医院进行医疗救治和医学隔离观察。2022年1月25日,黑龙江牡丹江市东宁市在区域核酸检测中发现1例新冠肺炎核酸阳性人员(绥芬河市返回东宁市人员),经过疾控机构复核和临床专家会诊,诊断为新冠肺炎确诊病例,病例现已被转至定点治疗医院隔离治疗。
中高风险地区: 截至2022年1月25日10时:全国共有高风险地区15个,其中河南省安阳2个;天津市12个;北京市1个。中风险地区48个,其中河南省许昌市禹州市5个,郑州市3个,安阳市2个;广东省深圳市2个,中山市1个,珠海市3个;天津市26个;上海市2个;北京市4个。
为严格落实“外防输入、内防反弹”的防控要求,有效控制和降低疫情传播风险,内江市疾控中心提示您:
重点管控措施
今日新增:对2022年1月11日(含)以来黑龙江省牡丹江市绥芬河市、东宁市,2022年1月21日(含)以来辽宁省沈阳市沈河区旅居史的来(返)内人员实施居家或集中隔离,每3天进行1次核酸检测,直至离开旅居地满14天为止。
特别关注北京市疫情。对2022年1月11日(含)以来有北京市海淀区上地街道、海淀街道、马连洼街道,2022年1月6日(含)以来有北京市朝阳区平房乡,2022年1月12日(含)以来有北京市房山区长阳镇、丰台区全域、大兴区旧宫镇、西城区广安门外街道、白纸坊街道旅居史的来(返)内人员实施居家或集中隔离措施。
持续关注天津市疫情。对2022年1月6日(含)以来有天津市津南区、西青区、河西区、东丽区旅居史的来(返)内人员实施居家或集中隔离措施。
持续关注新疆伊犁疫情。对1月12日(含)以来有新疆维吾尔自治区伊犁州霍尔果斯市旅居史的来(返)内人员实施居家或集中隔离措施。
交通、铁路等部门,对重点地区来(返)内人员,要查验健康码和48小时内核酸检测阴性证明,做好人员信息登记和推送。
严格报备,落实社区管理
一、有阳性病例报告地区旅居史、红码、黄码及与阳性病例轨迹有交集的人员,请抵达内江后2小时内主动向所在村(社区)、单位和入住酒店报备,积极配合社区做好核酸检测、集中隔离、居家隔离、健康监测等疫情防控措施。
不主动申报、刻意隐瞒信息或拒绝接受隔离医学观察,造成疫情传播或有传播严重危险的,根据《中华人民共和国传染病防治法》《中华人民共和国刑法》等有关规定,将依法追究当事人法律责任。

备注:根据疫情形势,排查地区将进行动态调整,涂红部分为特别关注地区、涂黄部分为新增报备地区。
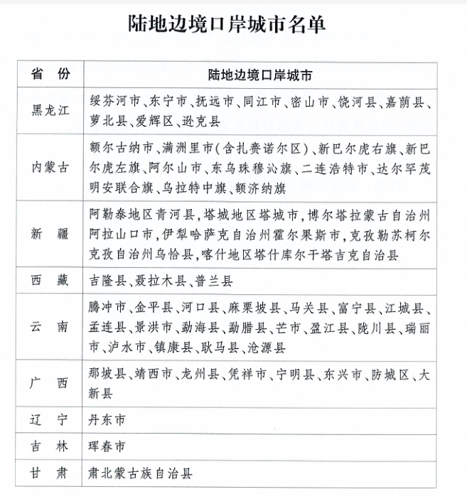
二、陆地边境口岸城市(与香港、澳门有口岸相连的除外)入(返)内人员需提供48小时内核酸检测阴性证明,陆地边境口岸城市名单见下表。

三、高风险岗位人员需主动报备。海关、边检、口岸、机场、进口冷链食品企业等直接接触入境人员、物品、环境的从业人员,以及集中隔离场所、定点救治医院、发热门诊等高风险岗位人员,需持48小时内核酸检测阴性证明返内,抵达后2小时需向社区村进行报备,并配合做好社区管控。
温馨提示
时刻绷紧思想之弦。当前国内外疫情防控形势严峻复杂,请大家继续保持高度的防护意识,绷紧疫情防控这根弦,不要存侥幸心理,记住危险源于大意。
切实履行个人责任。坚持科学配戴口罩,勤洗手、常通风、不聚集,保持安全社交距离,养成良好卫生习惯,如非必要,不要前往中高风险地区,每个人都要成为自己健康的第一责任人
主动开展核酸检测,并持续关注健康状况、健康码颜色、出行相关地区有无新发疫情。如出现发热、干咳、乏力、嗅(味)觉减退、腹泻、咽痛等症状,请及时到发热门诊就诊,不要带病上班上学;如健康码出现红、黄码情况,或出行相关地区近期内有疫情发生,要立即向社区(村)、单位或入住酒店报备,并配合做好各项防控措施。建议公众不要急于和省外、境外来(返)内亲朋相聚。
采购需谨慎,快递要消毒。非必需不要购买境外商品,谨慎购买国内发生本土疫情所在地区的商品。在收取快递时,尽量选择无接触的配送方式,取件时要戴好口罩、一次性手套,可以先使用医用酒精或含氯消毒液喷洒或擦拭包裹(含外包装及内物品),尽量就地拆封,外包装不要带回家,按照生活垃圾分类处理即可。
每个人都是自己健康的第一责任人
让我们携手同行,共同阻击疫情传播
公众关切
1.春节期间是亲朋好友聚会的高峰期,尤其是在广大农村地区有走亲戚聚会拜年的习惯,在疫情防控方面需要注意什么呢?
国务院联防联控机制在新闻发布会上指出,春节期间,农民群众走亲访友、办酒席是很多地方的习俗,这对疫情防控提出了挑战,需要注意以下事项:
树牢安全防护意识,遵守疫情防控规定。减少串门、聚餐等,确需外出时要科学佩戴口罩,按时更换,勤洗手,保持社交距离。如有发热等症状要及时就诊。
要因地制宜、移风易俗,不要搞大操大办。如有家庭聚会或举办酒席,要严格按照当地疫情防控要求进行,尽量压缩人员规模,避免大规模聚集。
农村基层组织要采取各种有效方式,深入持久地加强宣传教育和引导,增强群众自我防护意识,做好做足预案。
农村地区的饭店、集贸市场等人员聚集场所,要特别注意落实好测温、扫码,要求佩戴口罩等疫情防控规定,同时还要加强这些场所的通风、消毒。
总之,希望大家充分地理解、支持、配合、遵守、执行当地疫情防控规定,都能够过一个欢乐祥和、平安健康的春节。
2.春节临近,人员流动变大,有公众担心是否会出现大规模的疫情卷土重来?
国务院联防联控机制在新闻发布会上指出,春节假期临近,人员流动和聚集性就会增加,这种增加也确实会增加疫情传播的风险。但只要严格执行我国现行的防控策略和措施,只要我们广大老百姓有效地开展个人防控,比如说接种疫苗、佩戴口罩、勤洗手、尽量不聚集等等,是可以有效避免甚至控制住这种风险。
即使出现了疫情,也可以快速发现,快速划定风险区域,快速处置。因此,总体上分析,因春节假期人员流动和聚集导致大规模疫情卷土重来的可能性不大,这也是我们国家对有效精准统筹平衡疫情防控和社会经济发展,最大限度保障老百姓正常生产生活的一次考验。所以,需要落实政府、部门、社会、个人的“四方责任”,共同努力。



| 编辑: | 向素玉 |
| 责编: | 刘桂莲 |
| 审核: | 程云 |

