春节团圆莫忘疫情防控,省外归来主动报备和检测!内江发布健康提示
时间:2022-01-31 13:05:56 来源:内江疾控北京丰台3地调为高风险
杭州疫情涉3条传播链外溢4省
内江疾控1月30日发布健康提示:
春节团圆莫忘疫情防控
省外归来主动报备和检测

全国疫情:2022年1月29日0—24时,31个省(自治区、直辖市)和新疆生产建设兵团新增报告本土确诊病例54例(北京20例,其中丰台区13例、大兴区4例、朝阳区2例、西城区1例;浙江19例,均在杭州市;黑龙江8例,均在牡丹江市;天津4例,其中河北区3例、津南区1例;河南2例,其中安阳市1例、三门峡市1例;云南1例,在西双版纳傣族自治州),含3例由无症状感染者转为确诊病例(北京2例,河南1例)。新增报告本土无症状感染者16例(黑龙江12例,均在牡丹江市;兵团2例,均在第四师;河南1例,在汝州市;新疆1例,在伊犁哈萨克自治州)。
浙江杭州疫情:2022年1月29日0-24时,新增报告本土确诊病例19例(1例为管控区筛查发现,其余18例均为集中隔离点发现)。
北京疫情:2022年1月29日16时至1月30日16时,新增报告本土新冠肺炎确诊病例12例,均来自管控人员。
黑龙江牡丹江疫情:2022年1月29日12-24时,新增报告本土确诊病例4例,均为绥芬河市,均在密接者排查、重点人群管控筛查中发现。
中高风险地区:截至2022年1月30日10时:全国共有高风险地区14个,其中河南省安阳1个;天津市11个;北京市1个;浙江省杭州市1个。中风险地区63个,其中河南省安阳市1个;天津市12个;上海市1个;北京市9个;新疆伊犁州霍尔果斯5个;黑龙江省绥芬河市19个,东宁市2个;河北省雄安新区1个;浙江省杭州市12个;云南省西双版纳1个。
为严格落实“外防输入、内防反弹”的防控要求,有效控制和降低疫情传播风险,内江市疾控中心提示您
一、有阳性病例报告地区旅居史、红码、黄码及与阳性病例轨迹有交集的人员,请抵达内江后2小时内主动向所在村(社区)、单位和入住酒店报备,积极配合社区做好核酸检测、集中隔离、居家隔离、健康监测等疫情防控措施。
不主动申报、刻意隐瞒信息或拒绝接受隔离医学观察,造成疫情传播或有传播严重危险的,根据《中华人民共和国传染病防治法》《中华人民共和国刑法》等有关规定,将依法追究当事人法律责任。

备注:根据疫情形势,排查地区将进行动态调整,涂红部分为特别关注地区、涂黄部分为新增报备地区。对有本土感染者但未划定中高风险地区的县(市、区、旗)旅居史的来(返)川人员,需提供48小时内核酸阴性证明,来(返)内后24小时内再进行1次核酸检测。如不能提供48小时内核酸检测阴性证明的,需在来(返)内后进行3天2次(间隔24小时)核酸检测。当地划定中高风险地区后,则纳入相应规范管理。
二、如果您搭乘过以下交通工具,请第一时间向社区(村)、单位或入住酒店报备,配合做好各项疫情防控工作。

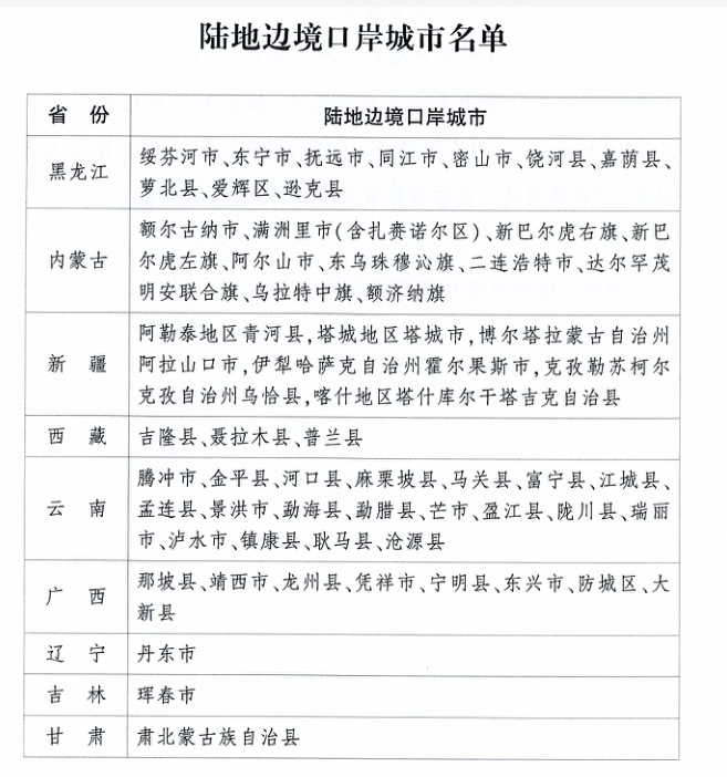
三、陆地边境口岸城市(与香港、澳门有口岸相连的除外)来(返)内人员需提供48小时内核酸检测阴性证明,陆地边境口岸城市名单见下表。

四、高风险岗位人员需主动报备。海关、边检、口岸、机场、进口冷链食品企业等直接接触入境人员、物品、环境的从业人员,以及集中隔离场所、定点救治医院、发热门诊等高风险岗位人员,需持48小时内核酸检测阴性证明返内,抵达后2小时需向社区村进行报备,并配合做好社区管控。
近期重点关注浙江省杭州市,北京市丰台区,黑龙江省牡丹江市,新疆维吾尔自治区伊犁州霍尔果斯市疫情。不前往高、中风险地区以及发生本土疫情的地区。如您近期有疫情地区旅居史,收到提醒短信或健康码变为“黄码”,请立即向所在社区(村)、单位或入住酒店报备旅居史,按要求做好核酸检测,配合做好各项疫情防控措施。
省外归来主动开展1次核酸监测,并持续关注自身健康状况、健康码颜色、出行相关地区有无新发疫情。如出现发热、干咳、乏力、嗅(味)觉减退、腹泻、咽痛等症状,请及时到发热门诊就诊。
春节团圆莫忘疫情防控。春节假期人员流动及人群聚集频繁,请广大市民朋友要牢记四大措施:戴口罩、勤洗手、常通风、少聚集,提倡春节通过电话、微信等方式拜年,减少走亲访友,家庭、朋友聚会控制人数,尽量减少前往人群聚集的公共场所,进入公共场所请主动配合做好扫码、测温、戴口罩。
春节期间外出游玩,建议大家尽量选择户外景点,避免前往热门景点,提前预约好门票,规划好出行路线、时间、行程,避开客流高峰期。
每个人都是自己健康的第一责任人
让我们携手同行,共同阻击疫情传播






| 编辑: | 毕凯旋 |
| 责编: | 毛佳莉 |
| 审核: | 程云 |

