广西百色初筛阳性98人!内江发布提示:节后返岗注意这六点
时间:2022-02-07 09:30:09 来源:内江疾控广西百色第一轮核酸检测初筛阳性98人
已发生外溢
内江疾控2月6日发布健康提示:
节后返岗注意这六点
新增排查地区黑龙江黑河市、广西南宁市江南区、广东广州市番禺区

全国疫情:2022年2月5日0—24时,31个省(自治区、直辖市)和新疆生产建设兵团新增报告本土确诊病例13例(广西6例,均在百色市;天津2例,均在河北区;河北2例,均在廊坊市;北京1例,在朝阳区;湖南1例,在邵阳市;广东1例,在惠州市)。无新增本土无症状感染者。
黑龙江黑河疫情:2月6日,黑河市爱辉区报告4例新冠肺炎无症状感染者。爱辉区在按期进行5天一次的边境地区区域核酸检测中,4人检测结果呈阳性,经专家诊断为新冠肺炎无症状感染者,此4例无症状感染者为同一家庭成员。
广西百色疫情:广西百色市新冠肺炎疫情防控新闻发布会介绍,截至2月6日12时,各相关县(市、区)第一轮核酸检测累计完成采样207506人,检测结果呈阴性的207321人,初筛阳性98人、待复核87人。截至2月6日16时,百色市累计现有确诊病例43例,其中德保县37例、右江区2例、田阳区1例、隆林县1例、靖西市2例。
广西南宁疫情:2月6日,广西省南宁市江南区在对百色市返乡人员的核酸检测中发现一名新冠病毒核酸检测阳性人员。该阳性人员1月30日自驾车与父母回百色市德保县都安乡,2月3日12时许开车去田阳区坡洪镇古美村,2月5日10时30分独自驾车返回南宁,抵邕后到翠湖医院做核酸检测,后回江南区五一西路家中,独自在家未外出。
广东广州疫情:2月6日上午,广州市番禺区一名从广东省外返回的人员许某核酸检测阳性。许某于2月5日上午乘坐D3792动车,于14:40时到达广州南站,随后按照番禺区宣传发动,到核酸采样点进行采样,2月6日经广州市疾控中心复核,核酸结果阳性。
中高风险地区:截至2022年2月6日16时:全国共有高风险地区6个。其中北京市3个;天津市2个;浙江省杭州市1个。中风险地区54个,其中天津市5个;上海市1个;北京市5个;新疆伊犁州霍尔果斯2个;黑龙江省绥芬河市19个,牡丹江市东宁市2个,黑河市爱辉区2个;河北省雄安新区1个、衡水市1个;浙江省杭州市12个;云南省西双版纳1个;广东省深圳市3个。
为严格落实“外防输入、内防反弹”的防控要求,有效控制和降低疫情传播风险,内江市疾控中心提示您
节后返岗注意这六点
一是做好健康监测。要密切关注自身及家人的身体状况,如出现发热、干咳、乏力、嗅觉减退、味觉减退、鼻塞、流涕、咽痛、结膜炎、肌痛和腹泻等新冠肺炎相关表现,不参加社会活动、不乘坐公共交通工具、不打网约车等,戴好口罩,及时到附近医院发热门诊按规定就医,不自行购药、服药,以免延误诊疗,同时,要主动向单位报告健康状况,并按照单位的各项防疫要求返岗工作。
二是把防护措施融入日常生活。要提高防护意识,养成戴口罩、勤洗手、常通风、“一米线”等好习惯。接收邮件包裹时要正确佩戴口罩和一次性手套,减少直接接触,对邮件包裹也可用消毒剂、热力消毒等方式进行消毒,处理完邮件包裹后及时进行手消毒或清洗双手,避免用不清洁的手触碰口、眼、鼻。
三是保证充足睡眠。合理安排作息时间,早睡早起,保证充足睡眠。良好的睡眠,可以提高机体免疫力,调节情绪,恢复精力状态,提高学习或者工作效率。
四是适度运动锻炼。节后选择适合自身的运动方式,适度增加锻炼,多做有氧运动,避免高强度对抗性剧烈的锻炼。运动场所尽量选择家中或室外空旷的环境,与他人保持适当距离。
五是注意饮食调节。节后逐渐调整饮食习惯,合理膳食,荤素搭配,尽量少吃油腻的食物,多吃些粗杂粮、新鲜的蔬菜和水果,以及富含蛋白质和维生素的食物,避免暴饮暴食及睡前进食。
六是保持良好的心理状态。上班上学前需要做好情绪调整,防止“节后综合征”,要早收心,让心情恢复平静。可以选择听些舒缓的音乐,或阅读书籍,晒晒太阳,保持身心愉悦。
来(返)内政策小贴士

主动报备
(报备电话0832-12345)
一、有阳性病例报告地区旅居史、红码、黄码及与阳性病例轨迹有交集的人员,请抵达内江后2小时内主动向所在村(社区)、单位和入住酒店报备,或拨打0832-12345进行报备,积极配合社区做好核酸检测、集中隔离、居家隔离、健康监测等疫情防控措施。
不主动申报、刻意隐瞒信息或拒绝接受隔离医学观察,造成疫情传播或有传播严重危险的,根据《中华人民共和国传染病防治法》《中华人民共和国刑法》等有关规定,将依法追究当事人法律责任。


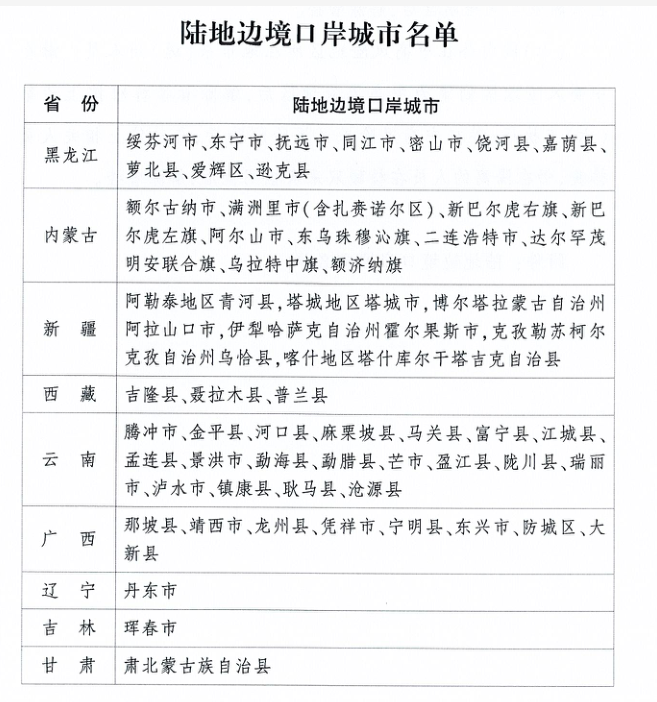
二、陆地边境口岸城市(与香港、澳门有口岸相连的除外)入(返)内人员需提供48小时内核酸检测阴性证明,陆地边境口岸城市名单见下表。

三、高风险岗位人员需主动报备。海关、边检、口岸、机场、进口冷链食品企业等直接接触入境人员、物品、环境的从业人员,以及集中隔离场所、定点救治医院、发热门诊等高风险岗位人员,需持48小时内核酸检测阴性证明返内,抵达后2小时需向社区村进行报备,并配合做好社区管控。
温馨提示
近期重点关注广西壮族自治区百色市,广东省深圳市,黑龙江省黑河市,浙江省杭州市,北京市丰台区,天津市河北区疫情,新疆维吾尔自治区伊犁州霍尔果斯市疫情。不前往高、中风险地区以及发生本土疫情的地区。如您近期有疫情地区旅居史,收到提醒短信或健康码变为“黄码”,请立即向所在社区(村)、单位或入住酒店报备旅居史,按要求做好核酸检测,配合做好各项疫情防控措施。
省外归来主动开展1次核酸监测,并持续关注自身健康状况、健康码颜色、出行相关地区有无新发疫情。如出现发热、干咳、乏力、嗅(味)觉减退、腹泻、咽痛等症状,请及时到发热门诊就诊。
遵守防疫规定。为了您和家人的健康,返乡后请保持简约生活方式,不参加、不组织聚集性活动;通过电话、视频等形式传递您的祝福与问候。出入商场、 超市要积极配合测温、扫码、戴口罩。外出就餐时,排队取餐保持安全距离,尽量缩短就餐时间,减少与他人的交流。购物买单,首选扫码支付。
履行单位主体责任,各机关企事业单位要做好员工旅居史的排查,务工人员较多的企业可要求务工人员持48小时内核酸检测阴性证明返岗。建议陆路、航空、水运口岸接触入境人员、物品、环境的高风险岗位人员以及集中隔离场所、定点医疗机构、发热门诊等的高风险岗位人员,以及在商场、超市、学校等人员密集场所工作的人员返岗时提供48小时内核酸检测阴性证明。
为了您和家人的健康
建议假期归来主动做一次核酸检测
让自己安心,让家人放心。
| 编辑: | 李夏娇 |
| 责编: | 毛佳莉 |
| 审核: | 程云 |

