注意!新增排查地16个,内江发布健康提示
时间:2022-03-11 00:08:59 来源:内江疾控昨日全国本土新增“402+435”,
涉21省份
内江疾控3月10日发布健康提示:
安全收快递,防疫要牢记
新增排查地区(16个):河南省濮阳市、山东省淄博市、陕西省宝鸡市、安徽省宿州市埇桥区和泗县、江苏省扬州市经济技术开发区、江苏省南京市江宁区、江苏省苏州市、浙江省杭州余杭区、浙江省温州市鹿城区、广东省广州市越秀区、山东省德州市禹城市、河北省沧州市运河区、天津市武清区和河东区、河北省廊坊市安次区

全国疫情:3月9日0-24时,31个省(自治区、直辖市)和新疆生产建设兵团报告新增本土确诊病例402例(吉林165例,其中吉林市134例、长春市23例、延边朝鲜族自治州7例、松原市1例;山东66例,其中青岛市56例、威海市7例、淄博市2例、烟台市1例;甘肃66例,其中兰州新区40例、兰州市19例、白银市7例;陕西21例,其中西安市13例、宝鸡市7例、汉中市1例;天津19例,其中西青区14例、津南区2例、北辰区2例、武清区1例;广东17例,其中深圳市15例、阳江市1例、东莞市1例;江苏13例,均在连云港市;河北10例,其中邢台市7例、廊坊市2例、沧州市1例;北京4例,其中朝阳区2例、海淀区2例;辽宁4例,均在沈阳市;上海4例,其中静安区1例、虹口区1例、闵行区1例、浦东新区1例;内蒙古3例,均在呼和浩特市;浙江3例,其中杭州市1例、温州市1例、衢州市1例;云南3例,其中德宏傣族景颇族自治州2例、保山市1例;山西2例,均在运城市;河南2例,均在濮阳市),含10例由无症状感染者转为确诊病例(辽宁3例,山东3例,山西2例,吉林1例,云南1例)。新增本土无症状感染者435例(吉林179例,其中吉林市149例、长春市25例、延边朝鲜族自治州5例;山东112例,其中青岛市91例、威海市14例、淄博市6例、烟台市1例;上海76例,其中闵行区23例、嘉定区16例、浦东新区9例、松江区9例、徐汇区6例、静安区3例、黄浦区2例、杨浦区2例、宝山区2例、长宁区1例、普陀区1例、虹口区1例、奉贤区1例;云南22例,均在德宏傣族景颇族自治州;甘肃11例,其中白银市5例、兰州新区5例、兰州市1例;黑龙江9例,均在牡丹江市;河北5例,其中沧州市2例、廊坊市1例、石家庄市1例、邢台市1例;江苏5例,其中连云港市3例、苏州市1例、扬州市1例;广东5例,均在东莞市;天津2例,其中河东区1例、西青区1例;辽宁2例,均在沈阳市;安徽2例,均在宿州市;河南2例,均在濮阳市;北京1例,在海淀区;广西1例,在防城港市;青海1例,在西宁市)。
中高风险地区:截止2022年3月10日18时:全国共有高风险地区11个,其中内蒙古自治区呼和浩特市3个,广东省东莞市1个,天津市2个,山东省青岛市2个,威海市2个,陕西省宝鸡市1个。中风险地区167个,其中黑龙江省鸡西市1个,绥芬河12个,黑河1个;广东省深圳市5个,东莞市4个;广西壮族治区防城港市2个;江苏省连云港市45个;内蒙古自治区呼和浩特市31个,包头市1个,呼伦贝尔市满洲里市3个,云南省临沧市4个,德宏州5个;上海市6个;吉林省珲春市1个,吉林市15个;山东省青岛市4个,威海市9个,淄博市2个;河北省邢台市1个;甘肃省兰州市1个;陕西省西安市10个,宝鸡市2个;河南省濮阳市2个。
四川全部清零:根据国务院应对新冠肺炎疫情联防联控机制关于科学划分、精准管控等工作要求,经省市专家综合评估,高新区新冠肺炎疫情防控指挥部研究决定,自3月10日0时起将高新区名著司南小区7栋、8栋、9栋、10栋,乐活公社,英郡三期小区由中风险地区调整为低风险地区,解除相关封控区、管控区管理。至此,成都市中风险地区全部清零,全省全部为低风险地区。
为落实“外防输入、内防反弹”的总策略和“动态清零”总方针,有效控制和降低疫情传播风险,内江市疾控中心温馨提示您:
主动报备
(报备电话0832-12345)
一、有阳性病例报告地区旅居史、红码、黄码及与阳性病例轨迹有交集的人员,请抵达内江后2小时内主动向所在村(社区)、单位和入住酒店报备,或拨打0832-12345进行报备咨询,积极配合社区做好核酸检测、集中隔离、居家隔离、健康监测等疫情防控措施。
不主动申报、刻意隐瞒信息或拒绝接受隔离医学观察,造成疫情传播或有传播严重危险的,根据《中华人民共和国传染病防治法》《中华人民共和国刑法》等有关规定,将依法追究当事人法律责任。







二、如果您搭乘过以下交通工具,请第一时间向社区(村)、单位或入住酒店报备,配合做好各项疫情防控工作。

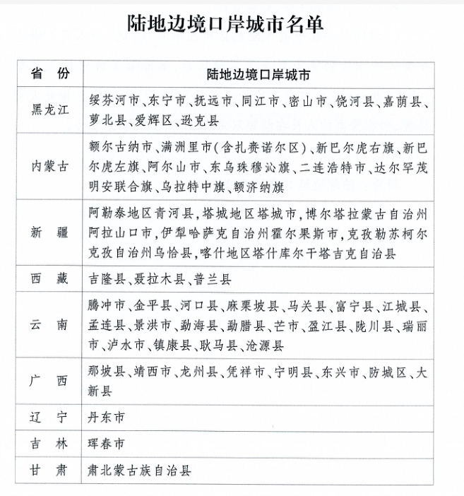
三、陆地边境口岸城市(与香港、澳门有口岸相连的除外)入(返)内人员需提供48小时内核酸检测阴性证明,陆地边境口岸城市名单见下表。

四、高风险岗位人员需主动报备。海关、边检、口岸、机场、进口冷链食品企业等直接接触入境人员、物品、环境的从业人员,以及集中隔离场所、定点救治医院、发热门诊等高风险岗位人员,需持48小时内核酸检测阴性证明返内,抵达后2小时需向社区村进行报备,并配合做好社区管控。
来(返)内政策小贴士

温馨提示
时刻绷紧思想之弦。当前国内外疫情防控形势严峻复杂,请大家继续保持高度的防护意识,绷紧疫情防控这根弦,不要存侥幸心理,记住危险源于大意。
近期要重点关注广东省东莞市、深圳市,山东省青岛市,内蒙古自治区呼和浩特市,天津市,吉林省延边州、吉林市,上海市,江苏连云港、甘肃省兰州市疫情。不前往高、中风险地区以及发生本土疫情的地区。
时刻保持个人防护意识,科学佩戴好口罩,加强手卫生,咳嗽、打喷嚏时注意遮挡,室内多通风,保持一米以上社交距离,养成良好卫生习惯。在公共交通工具、电梯等密闭场所以及人群聚集的室外场所全程规范佩戴口罩。
非必要不举办聚集性活动。按照 “谁举办、谁负责,谁组织、谁负责”的原则,严格控制场所规模及人流量,防止人员聚集。提倡家庭聚餐聚会等不超过10人,提倡 “ 喜事缓办,丧事简办,宴会不办”,确需举办的尽可能缩小活动规模。60岁及以上老年人和严重慢性病患者等人群,应尽量减少去人群聚集场所。
加强自我健康管理,如出现发热(≥37.3℃)、干咳、乏力、咽痛、鼻塞、流涕、嗅(味)觉减退、腹泻等症状,要正确佩戴口罩,及时到就近医院发热门诊就医,主动告知旅行史和接触史,就医过程中尽量避免乘坐公共交通工具。
履行单位主体责任,加强人员排查,各机关企事业单位要持续排查往来人员有无中高风险地区旅居史和核酸检测阳性人员密接史;加强健康管理,有发热、乏力、咳嗽等疑似症状的员工要做好防护,及时到发热门诊就诊,不要带病上班。务工人员较多的企业可要求务工人员持48小时内核酸检测阴性证明返岗。
接种新冠疫苗。接种新冠疫苗是每个公民应尽的责任和义务,符合条件的公众都应该全程接种新冠病毒疫苗,并在完成全程免疫满6个月后及时进行加强免疫。
公众关切
如何安全收取快递?
快递包裹在包装运输过程中,不排除被病毒污染的可能性,为安全起见,要做好以下防护措施:
收快递前,应做好个人防护,佩戴口罩、一次性手套,建议准备75%酒精、消毒湿巾或含氯消毒剂的消毒喷壶等。若需当面签收快递应自带签字笔。
收快递时,避免人流高峰,推荐通过快递柜收取快递,避免人员面对面接触。尽量扫码取件,避免人员聚集。尽量避免在小区指定点集中存放快递和收取快递。取件时不用手触碰口眼鼻。
收快递后,避免直接接触外包装,应戴上一次性手套,对快递包装进行消毒,尽量就地拆封。拆封后的外包装按生活垃圾处理。全部完成后用洗手液或肥皂清洗双手,也可用手消毒剂消毒双手。
疫情期间尽量不网购进口食品,如要购买尤其是购买进口冷链食品时,要选购“三证齐全”即海关检疫证明、核酸检测证明和消毒证明的产品。
及时就医。收取网购物品后,如发现发热、咳嗽、腹泻、乏力等不适症状,要佩戴好医用口罩,避免乘坐公共交通工具,及时到医院发热门诊就诊。
为了您和家人的健康
外出归来主动做一次核酸检测
让自己安心,让家人放心。

| 编辑: | 陶丽萍 |
| 责编: | 毛佳莉 |
| 审核: | 郭扬 |



