严峻!上海疫情持续高位,内江发布健康提示
时间:2022-04-09 09:16:56 来源:内江疾控严峻!上海疫情持续高位
省内成都、遂宁新增5例本土感染者
内江疾控4月8日发布健康提示:
来(返)内将查验行程卡及“落地检”

新增排查11地
江西省上饶市万年县,浙江省温州市平阳县,江苏省南京市江宁区,山东省烟台市牟平区,安徽省宣城市广德市、宿州市埇桥区,河北省石家庄市深泽县,湖南省邵阳市隆回县,湖北省武汉市黄陂区,陕西省商洛市商州区,内蒙古兴安盟突泉县。


为落实“外防输入、内防反弹”的总策略和“动态清零”总方针,有效控制和降低疫情传播风险,内江市疾控中心温馨提示您:
特别提醒
//加强上海市、吉林省、省内重点地区来(返)内风险人员排查
一、上海市、吉林省来(返)内人员
(一)中高风险地区来(返)内人员。
管控措施:实施集中隔离,期间每3天进行1次核酸检测,直至离开风险地区满14天为止。
(二)3月14日至23日期间有上海市和吉林省旅居史的来(返)内人员。
管控措施:3天内再进行2次核酸检测(2次检测间隔24小时)。
(三)3月24日至28日期间有上海市和吉林省旅居史的来(返)内人员。
管控措施:实施居家隔离直至离开当地满14天为止(居家隔离不符合条件的一律集中隔离),每3天开展1次核酸检测。
(四)3月29日以来,有上海市、吉林省除中高风险地区以外旅居史的来(返)内人员。
管控措施:7天居家或集中隔离(居家隔离不符合条件的一律集中隔离)+7天居家健康监测,每3天开展1次核酸检测。
二、省内重点地区来(返)内人员
(一)3月29日(含)以来,有成都市武侯区、青羊区、锦江区、成华区、金牛区、双流区、郫都区、高新区、崇州市、新津区旅居史的来(返)内人员。
(二)4月3日(含)以来,有成都市蒲江县旅居史的来(返)内人员。
管控措施:实施3天内2次核酸检测(2次检测间隔24小时),检测结果未出之前,不外出、不聚集。
成都市除上述地区以外的来(返)内人员需提供48小时内核酸阴性证明。
(三)3月27日(含)以来,有乐山市旅居史的来(返)内人员。
管控措施:1.乐山市犍为县中高风险地区来(返)内人员实施14天集中隔离医学观察;2.犍为县玉津镇来(返)内人员实施7天居家隔离医学观察;3.犍为县其他地区来(返)内人员实施7天居家健康监测;4.乐山市其他地区来(返)内人员实施3天内2次核酸检测(2次检测间隔24小时),检测结果未出之前,不外出、不聚集。
(四)3月29日(含)以来,有遂宁市船山区、经开区、河东新区和高新区旅居史的来(返)内人员。
管控措施:实施7天居家健康监测,与病例轨迹有地点和时间交集的,实施7天居家隔离医学观察+7天居家健康监测。
//落实来(返)内行程卡查验及“落地检”
要落实入川即检要求,交通场站要在确保畅通基础上严格落实查验“通信行程卡”、扫健康码、“落地检”和对重点地区来(返)内人员管控等措施。
在全市所有高速公路收费站出站口外设置疫情查验点,对所有来(返)内车辆所有司乘人员“通信行程卡”进行查验,对来自上海市或吉林省且“通信行程卡”带有“*”标记的人员进行核酸采样。
铁路部门要加强旅客“通信行程卡”途中查验,尤其是对来自上海市或吉林省带有“*”标记人员做好信息登记,设置专用出站通道,配合属地进行核酸采样。
对江苏省、浙江省、安徽省始发,终点为成都的列车、航班上的所有乘客进行“通信行程卡”查验。对14天内有上海市旅居史的乘客,采取点对点闭环转运方式接回后实施居家或集中隔离。
各级各类宾馆、酒店、旅馆、民宿、商住楼、农家乐等提供住宿服务的场所,要查验入住人员的通信行程卡,如入住人员有上海市或吉林省旅居史,要立即向属地社区(村)报告,并落实相关疫情防控措施。
//重点行业、重点人群来(返)内
请支援吉林、上海等省市建设方舱医院和隔离点的所有工作人员,返内后立即主动报备并及时进行核酸检测,遵从社区管理。
//尽快报备 配合防疫
成都市近两日发现的多例阳性病例都曾在太古里S·19club酒吧(锦江区东大街下东大街段119号睿东中心C座)活动,存在较高的感染风险。为了您和他人的安全,请3月31日20:00-4月1日06:00到过S·19club酒吧的人员立即向居住地的疾控部门报告。同时请做好个人防护,就地等待,并配合做好核酸检测等疫情防控措施。
请与以下时间和空间有重叠人员,立即向所在社区(村)、单位、宾馆主动报备,做好个人防护,配合做好核酸检测等疫情防控措施。
4月8日通报轨迹
4月1日:
高新区希顿国际广场A座五楼餐厅
4月2日:
高新区益州大道中段999号1栋1单元
新津区蜀道蓝城桃李春风(售楼部)
双流区品厨(维新东街店)
4月3日:
锦江区左撇子私房面、Mr.Killer真人探案馆(春熙店)
4月7日通报重点轨迹
4月1日
成华区 民兴北苑10栋1单元、大司坊川菜馆、星巴克(铁建广场店)、见福便利店(铁建广场店)
武侯区 鑫茶府(玉林生活广场店)
金牛区 菜鸟驿站(圃园南二路店)、老农民粮油店(九里堤总店)
4月2日
金牛区 圃园北路那屋网咖、成华西街乐宜便利店、温鸭子(交大店)
武侯区 科华北路叶抄手旗舰店
锦江区 仁恒滨河湾二期2栋2单元、北顺苑商业楼西北侧紫云轩茶楼、知味楼(糍粑店街店)、东光北顺街段氏中医理疗
成华区 小龙桥路锦东苑茶府、鲜香干拌抄手(小龙桥店)
4月3日
成华区 合能·耀之城3栋、首创·天禧68号小区3栋1单元
武侯区 老马路大男孩馋猫儿锡纸烧烤
郫都区 雍渡小区69幢4单元、兴大百胜购物中心
蒲江县 寿安街道丁家花园饭店西北门卫生间区域、利民路南段沪民中医诊所
4月4日
青羊区 恒大广场住宅区5单元
4月6日通报重点轨迹
3月28日:
新津区顺丰物流园
3月29日:
武侯区牡丹名邸3栋
新津区顺丰物流园
3月30日:
青羊区全季酒店(琴台路店)
武侯区牡丹名邸3栋、焱味·邱金(科华路店)
锦江区舒适堡健身瑜伽(成都东方广场店)、大食代(成都IFS国际金融中心店)、Ole超市(成都IFS国际金融中心店)、T61高空娱乐综合空间酒吧
金牛区成都天府丽雅酒店(宽窄巷子店)
3月31日:
青羊区富力中心B座、龙森园火锅(琴台路店)、融城云熙小区
锦江区舒适堡健身瑜伽(成都东方广场店)、Ole超市(成都IFS国际金融中心店)、THEBEAST野兽派花店(成都远洋太古里店)、S·19璀璨精英新娱乐空间酒吧、T61高空娱乐综合空间酒吧、吼堂老火锅(太古里总店)
金牛区成都天府丽雅酒店(宽窄巷子店)
4月1日:
青羊区富力中心B座、梓潼街35号1912老成都公馆菜、融城云熙小区
锦江区T61高空娱乐综合空间酒吧、S·19璀璨精英新娱乐空间酒吧、晶融汇公寓、T61高空娱乐综合空间酒吧、3AM HAIR SALON(晶融汇旗舰店)、竹涟烤肉日式烤肉(太古里店)、上善本味寿司(镗钯街店)、纯K KTV (九眼桥店)、SAGI BAR酒吧(兰桂坊店)、望福街31号福望诊所、东大街晶融汇购物中心RELX悦刻南纱帽街旗舰店、如家酒店(书院西街店)
武侯区PLAY HOUSE(世外桃源店)、牡丹名邸3栋、香月楠岸旁边菜市场、香月楠岸2单元、机投桥中华锦绣7栋2单元、机投镇潮音菜市8栋附近菜鸟驿站、ZARA(成都大悦城店)、星巴克(成都大悦城店)
东部新区天府国际机场东航公务舱休息区
金牛区西体北路1号附8号、实惠啤酒鸭(解放路二段店)、张家巷58号叼嘴糍粑冰粉、张家巷40号附6号糖水铺手工冰粉、万达商场1楼彪马旁卫生间、优衣库(成都金牛万达广场店)、五里墩横街13号野火鲜货烧烤、成都天府丽雅酒店(宽窄巷子店)
新津区顺丰物流园
成华区望平街小称盘肥肠爱上鱼、B.QUEEN CLUB(未来中心)、AMO PLUS酒吧
双流区合力达卓越南城2栋2单元
4月2日:
青羊区富力中心B座、7-11超市(顺城大街269号富力中心A座1层1-1号)、融城云熙小区、融城云熙小区楼下舞东风超市、小谭豆花(西大街店)、Espresso G1咖啡(宽窄店)
锦江区晶融汇公寓、T61高空娱乐综合空间酒吧、SAGI BAR酒吧(兰桂坊店)、汇泉北路环球汇天誉3号门5栋一民宿(无名)、全家便利店(汇泉北路店)、纯K KTV (九眼桥店)、何发副食品(天仙桥北路店)、海底捞(阳光·新业中心店)、成都香格里拉KTV、一木依居酒店(成都万象城牛市口地铁站店)
金牛区西体北路1号附8号、张中正翘脚牛肉馆(龙湖·上城店)、王光凤火爆肥肠店(新二村农贸市场)、宁记脆绍面(新二村农贸市场)、重庆万州麻油抄手(新二村农贸市场)、小李水果摊(新二村农贸市场)、奈雪的茶(成都上城天街店)、龙湖·上城11栋2单元
成华区云门兰亭私房菜馆(未来中心店)、首创·天禧68号小区3栋1单元、711超市(东郊记忆店)、繁星戏剧村(东郊记忆)、Bbunion(万象城店)、森活木趣(万象城店)、B.QUEEN CLUB(未来中心)
武侯区PLAY HOUSE(世外桃源店)、九眼桥巫山纸上烤鱼、香月楠岸旁边菜市场、香月楠岸2单元、机投桥中华锦绣7栋2单元、潮音村便民菜市场沙县小吃店、中国石化(望江加油站)
新津区顺丰物流园
双流区合力达卓越南城2栋2单元
4月3日:
锦江区AC酒吧(Amusing club)
崇州市麗枫酒店、崇阳街道九龙路芯悦超市、家常面馆(芯悦超市旁)、辰居路123号李姐水果店、名师蛋糕(文井街分店)、正和祥药房(文井街店)、蜀州北路11号老字号沈鸭子脆皮油烫鸭 甜皮鸭、任氏小家电配送(小商品市场)
武侯区潮音路44号好世佳超市
青羊区融城云熙小区
双流区双流机场T2航站楼内E指廊旁麦当劳店
4月4日:
金牛区全家便利店(成华西街店)、成华西街299号6栋附111号红旗超市
4月5日通报重点轨迹
3月31日
锦江区:S·19璀璨精英新娱乐空间酒吧、WAGAS沃歌斯(成都远洋太古里店)、cafe de stop桂王桥咖啡站
青羊区:龙森园火锅(琴台路店)、富力.史丹尼国际公寓
武侯区:红运街鸿运精典理发店
4月1日
锦江区:S·19璀璨精英新娱乐空间酒吧、兰桂坊THE XX PUB、蜀醉叁火锅鱼(水碾河店)、乐天圣苑6栋、cafe de stop桂王桥咖啡站、成都尼依格罗酒店、锦江区泰合国际财富中心H来住酒店、T61高空娱乐综合空间酒吧、博纳UA国际金融中心影城(IFS国际金融中心店)、全家便利店(大慈寺路店)、桔子酒店(春熙路中心店)、麦当劳(桔子酒店春熙路中心店附近)、春禧大厦水帘洞、味千拉面(成都阳光百货店)、琅铂凯悦臻选酒店、张太婆老妈蹄花(太古里店)、ISEYA.高空全景酒店、飘香食品配送部
金牛区:龙湖上城11栋2单元、韦家碾三路西凤凰城1区1栋2单元
武侯区:泊景湾龙腾正街180号5栋茶铺、长城西一路红牌楼广场酷必乐音乐工厂、龙华北路麦当劳、PLAY HOUSE(世外桃源店)、香月楠岸旁边菜市场、香月楠岸2单元
成华区:B-TREE CAFE&BAR(太古里店)、甘食记肥肠粉(太古里非遗传承店)、八里庄路乌鸡米线、五块石花径路老三烤羊肉串店、碧桂园八里庄物业中心
高新区:锦泰保险大厦(6楼、12楼)、蜀都中心二期壹牛老花溪牛肉米粉、吉瑞五路京东文具智慧办公合作店、庆余堂药房(南华路店)、老枝花卤(南华路店)、南华路叮咚鲜果
青羊区:三哥田螺北书院街店、富力中心B座5单元、恒大广场住宅4单元、富力·史丹尼国际公寓、头牌手作牛肉面(面丫丫)、子语酒店18楼
4月2日
锦江区:泰合国际财富中心H来住酒店、小龙坎老火锅(概念店)、1941 PARTY KTV、SAGI BAR(兰桂坊店)、同瑞国际大厦尚乐足道保健精品店、T61高空娱乐综合空间酒吧、中国兰州拉面(天紫界店)
武侯区:长城西一路红牌楼广场酷必乐音乐工厂、红牌楼路杜记烤鸭、二姐家常面(长寿南路店)、香月楠岸旁边菜市场、香月楠岸2单元
高新区:金控时代广场4栋包来运转包子店、锦泰保险大厦(6楼、12楼)
青羊区:富力中心B座5单元、恒大广场住宅4单元
4月3日
锦江区:中国兰州拉面(天紫界店)、AC酒吧(Amusing A club)
金牛区:金房苑西路8号7栋1单元、沙湾加油站
高新区:锦泰保险大厦(6楼、12楼)、憨牛汽车连锁(天府二街店)、世豪广场Tims咖啡店、伊藤洋华堂超市(世豪广场店)、红旗超市(南华路便利店)、建发中央鹭洲小区菜鸟驿站
郫都区:海霸王市场(C10区、C2区)、福瑞民心堂大药房(雍渡店)、海霸王市场C8区快餐店
蒲江县:寿安街道南源饭店
4月4日通报重点轨迹
4月2日
0时-10时在卡拉卡拉漫温泉汗蒸SPA(金牛区解放路一段192号)
4月1日
20时50分-21时09分在天涯歌舞厅(金牛区乡农市街59号)
4月1日
21时34分-23点45分在情浓歌舞厅(金牛区马河湾5号)
4月2日通报重点轨迹
3月29日
22:00-次日4:00 MOJAR DINNER&BAR酒馆(成都市城西优品道店)
20:30-21:20 成都市明婷小馆(太古里店)
3月30日
04:00-09:30 烤渔村大排档(成都市优品道店)
19:10-20:30 滋味烤鱼(成都市温江亚洲湾店)
20:25-21:20 成都市温江区江浦路商业街滨河大道
21:20-24:00 光华逸家小区(成都市青羊区光华东三路)
3月31日
18:30-19:00 Wagas沃歌斯(成都远洋太古里店)
20:40-22:20 龙森园火锅(成都市琴台路店)
17:00-19:00 光华逸家小区(成都市青羊区光华东三路)
20:30-23:30 海伦斯小酒馆(成都市春熙路店正科甲巷17号)
23:30-次日6:00 橘艺棋牌俱乐部(成都市小科甲巷1号第一城A座9层)
19:00-20:30 网鱼网咖(成都锦江总府路店)
14:50-17:40 肯德基餐厅(成都市双流机场T2到达层)
23:10-次日3:00 S·19璀璨精英新娱乐空间酒吧
18:50-20:00 富力中心
4月1日
09:00-17:00 光华逸家小区(成都市青羊区光华东三路)
13:00-13:30 秀猪(成都市富力中心店)
14:00-14:10 1+家24小时连锁超市(成都市青羊区哆哆仓便利店)
14:00-14:20 叮当智慧药房(成都市青羊区大福建营巷13号附2号)
14:10-14:20 “特产批发”商店(成都市青羊区大福建营巷13号附5号)
14:10-14:30 成都帝盛酒店一楼卫生间(成都市青羊区西玉龙街168号)
14:30-14:50 罗森便利店(成都市青羊区东华门街)
19:00-20:50 网鱼网咖(成都锦江总府路店)
4月1日通报重点轨迹
3月29日
16:00-19:00 成都市武侯区蓉城悦柳·采薇美食酒店,蕾特恩专业祛痘(国际)连锁(省体育馆店)
19:00-21:00 成都市锦江区 明婷小馆(太古里店)
21:00-22:00 成都市锦江区 JOMALONE祖玛珑(成都远洋太古里店),THEBEAST野兽派花店(成都远洋太古里店),小花Hana Vintage(太古里店),Apple官方(成都远洋太古里店),BYREDO柏芮朵(成都远洋太古里店),全季酒店(太古里中心店)
22:00-次日凌晨1:30 成都市成华区海里游(Holyou)小酒馆(望平街店),叽哇精酿啤酒馆(望平街店),新疆阿力木烤羊肉串店(望平街店)。
3月30日
成都市武侯区蓉城悦柳·采薇美食酒店
3月31日
成都市武侯区蓉城悦柳·采薇美食酒店
主动报备
一、市外来(返)内人员,抵达内江后2小时内,须主动向所在村(社区)、单位和入住酒店报备,或通过“甜城个人主动报备系统”进行线上报备(报备链接http://www.tcyqbb.cn/,或在微信小程序搜索“甜城个人主动报备系统”,或扫描二维码),或拨打0832-12345进行报备咨询,积极配合所在村(社区)做好疫情防控措施。
不主动申报、刻意隐瞒信息或拒绝接受隔离医学观察,造成疫情传播或有传播严重危险的,根据《中华人民共和国传染病防治法》《中华人民共和国刑法》等有关规定,将依法追究当事人法律责任。

备注:1.根据疫情形势,排查地区将进行动态调整,涂红部分为特别关注地区、涂黄部分为新增报备地区。
二、如果您搭乘过以下交通工具,请第一时间向社区(村)、单位或入住酒店报备,配合做好各项疫情防控工作。

三、陆地边境口岸城市(与香港、澳门有口岸相连的除外)入(返)内人员需提供48小时内核酸检测阴性证明,陆地边境口岸城市名单见下表。

四、高风险岗位人员需主动报备。海关、边检、口岸、机场、进口冷链食品企业等直接接触入境人员、物品、环境的从业人员,以及集中隔离场所、定点救治医院、发热门诊等高风险岗位人员,需持48小时内核酸检测阴性证明返内,抵达后2小时需向社区村进行报备,并配合做好社区管控。
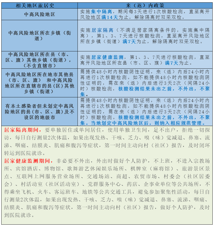
来(返)内政策小贴士

温馨提示
时刻绷紧思想之弦。当前国内外疫情防控形势严峻复杂,请大家继续保持高度的防护意识,绷紧疫情防控这根弦,不要存侥幸心理,记住危险源于大意。
近期,国内疫情点多、面广、频发,疫情防控面临复杂性、艰巨性、反复性的严峻形势。近日,我省成都、乐山、遂宁、德阳等地相继在外省返川人员中发现病例。公众要密切关注成都市、上海市、吉林省、辽宁省、天津市、福建省泉州市、莆田市,山东省滨州市、安徽省淮南市、江苏省常州市、苏州市、徐州市,陕西省安康市、浙江省嘉兴市等地疫情情况。非必要不前往中高风险地区。同时,及时关注我省官方发布的相关信息。
时刻保持个人防护意识,科学佩戴好口罩,加强手卫生,咳嗽、打喷嚏时注意遮挡,室内多通风,保持一米以上社交距离,养成良好卫生习惯。在公共交通工具、电梯等密闭场所以及人群聚集的室外场所全程规范佩戴口罩。
非必要不举办聚集性活动。按照 “谁举办、谁负责,谁组织、谁负责”的原则,严格控制场所规模及人流量,防止人员聚集。提倡家庭聚餐聚会等不超过10人,提倡 “ 喜事缓办,丧事简办,宴会不办”,确需举办的尽可能缩小活动规模。60岁及以上老年人和严重慢性病患者等人群,应尽量减少去人群聚集场所。
加强自我健康管理,如出现发热(≥37.3℃)、干咳、乏力、咽痛、鼻塞、流涕、嗅(味)觉减退、腹泻等症状,要正确佩戴口罩,及时到就近医院发热门诊就医,主动告知旅行史和接触史,就医过程中尽量避免乘坐公共交通工具。
履行单位主体责任,加强人员排查,各机关企事业单位要持续排查往来人员有无新冠肺炎病例或无症状感染者报告地区旅居史和核酸检测阳性人员密接史;加强健康管理,有发热、乏力、咳嗽等疑似症状的员工要做好防护,及时到发热门诊就诊,不要带病上班。务工人员较多的企业可要求务工人员持48小时内核酸检测阴性证明返岗。
接种新冠疫苗。接种新冠疫苗是每个公民应尽的责任和义务,符合条件的公众都应该全程接种新冠病毒疫苗,并在完成全程免疫满6个月后及时进行加强免疫或序贯免疫。
甜城个人主动报备系统上线了
所有市外来(返)内人员,提前登录“甜城个人主动报备系统”,如实填报本人相关情况以及现在的健康状况。
步骤1:长按图片,扫描下方二维码,即可填报相关信息。

步骤2:进入个人填报界面,按提示逐项填报。

步骤3:填写完成,点击确认提交。

公众关切
1. 疫情期间,公众应做好哪些防疫措施,保护自己及家人健康?
避免前往涉疫地区,确需出行的,请密切关注相关地区疫情最新情况,提前了解目的地防疫政策并合理规划出行路线,出行途中全程做好个人防护。
外省来(返)川人员,应提前了解我省疫情防控政策,来(返)川后暂时不与亲朋聚餐聚会,配合落实各项防控措施。
如有14天内到过涉疫地区、与病例活动轨迹有交集、收到提醒短信、健康码变色等情况,请做好个人防护,主动报备测核酸,配合做好疫情防控措施。
尽量不去人群密集场所,和他人保持安全社交距离,在进入人员密集的场所、室内公共场所、公共交通工具时要规范佩戴口罩。
遵守公共场所的公共秩序和防疫规定,配合做好测温、亮码、扫码、登记等疫情防控措施;保持住所和办公场所通风良好,及时清理垃圾,做好清洁消毒。
加强自身和家人的健康状况监测,如有发热、咳嗽、咽痛等症状,要做好个人防护,及时到发热门诊就诊。
2. 收到疫情防控的提醒短信怎么办?
收到提醒短信的市民要做好个人防护,不去人群聚集地。请先向居住的社区(村)、单位或宾馆报备,根据社区或相关部门的提示做好进一步疫情防控措施。
如果健康码变为红码,应立即向属地社区报告,做好个人防护,并就地等待转运管理。社区接报后,应立即向辖区指挥部报告,指挥部立即安排转运至就近集中隔离医学观察场所,并开展流调和医学排查。
如果健康码变为黄码,要做好个人防护,主动向社区报备,立即前往指定医疗机构进行核酸检测,配合做好排查管理和健康监测。“黄码”人员不得进入酒店、商场、超市、电影院、KTV、酒吧等人口密集的公共场所和乘坐公共交通工具(飞机、火车、大巴等)出行。
特别提醒:省外归来(特别是从近14天内有阳性感染者的地市来返内人员)请在24小时内尽快做一次核酸检测,结果未出之前不外出,不聚集。接种新冠病毒疫苗后48小时内,如无特殊情况,暂时不要进行核酸检测,避免出现核酸检测假阳性的情况。
为了您和家人的健康
外出归来主动做一次核酸检测
让自己安心,让家人放心

| 编辑: | 毕凯旋 |
| 责编: | 毛佳莉 |
| 审核: | 郭扬 |



