严峻!上海单日新增本土再破2万,内江发布重要提示
时间:2022-04-10 00:12:44 来源:内江广播电视台严峻!上海单日新增本土再破2万
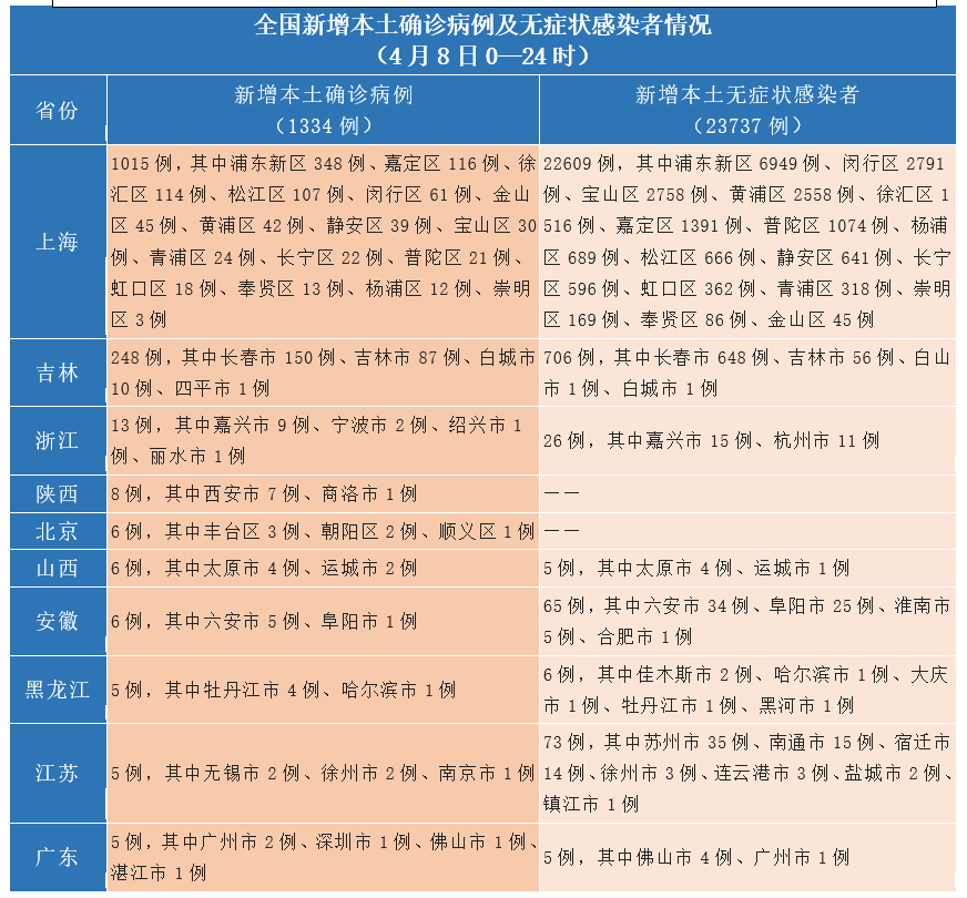
连续5日新增上万
内江疾控4月9日发布健康提示:
来(返)内主动配合行程卡查验及“落地检”

新增排查8地
山西省阳泉市平定县、辽宁省锦州市古塔区、江苏省无锡市经开区、云南省普洱市孟连县、山东省潍坊市诸城市、山东省东营市东营区、河南省郑州市二七区、湖北省武汉市江汉区。


为落实“外防输入、内防反弹”的总策略和“动态清零”总方针,有效控制和降低疫情传播风险,内江市疾控中心温馨提示您:
主动报备
市外来(返)内人员,抵达内江后2小时内,须主动向所在村(社区)、单位和入住酒店报备,或通过“甜城个人主动报备系统”进行线上报备(报备链接http://www.tcyqbb.cn/,或在微信小程序搜索“甜城个人主动报备系统”,或扫描二维码),或拨打0832-12345进行报备咨询,积极配合所在村(社区)做好疫情防控措施。

不主动申报、刻意隐瞒信息或拒绝接受隔离医学观察,造成疫情传播或有传播严重危险的,根据《中华人民共和国传染病防治法》《中华人民共和国刑法》等有关规定,将依法追究当事人法律责任。
特别提醒
//加强对广东省广州市风险人员排查
对4月2日以来,有广东省广州市中高风险地区旅居史的来(返)内人员实施集中隔离医学观察,直至离开旅居地满14天为止。
对4月2日以来,有广东省广州市其他地区旅居史的来(返)内人员实施居家隔离医学观察,直至离开广州市满7天为止(不具备居家隔离条件的,实施集中隔离)。
//加强上海市、吉林省和省内重点地区来(返)内风险人员排查
一、上海市、吉林省来(返)内人员
(一)中高风险地区来(返)内人员。
管控措施:实施集中隔离,期间每3天进行1次核酸检测,直至离开风险地区满14天为止。
(二)3月14日至23日期间有上海市和吉林省旅居史的来(返)内人员。
管控措施:3天内再进行2次核酸检测(2次检测间隔24小时)。
(三)3月24日至28日期间有上海市和吉林省旅居史的来(返)内人员。
管控措施:实施居家隔离直至离开当地满14天为止(居家隔离不符合条件的一律集中隔离),每3天开展1次核酸检测。
(四)3月29日以来,有上海市、吉林省除中高风险地区以外旅居史的来(返)内人员。
管控措施:7天居家或集中隔离(居家隔离不符合条件的一律集中隔离)+7天居家健康监测,每3天开展1次核酸检测。
二、省内重点地区来(返)内人员
(一)4月2日(含)以来,对有锦江区书院街道、春熙路街道、合江亭街道、牛市口街道、锦官驿街道、东光街道旅居史的来(返)内人员实施7天居家隔离医学观察;对有锦江区除上述地区以外旅居史的来(返)内人员实施7天居家健康监测。
(二)3月29日(含)以来,有成都市武侯区、青羊区、成华区、金牛区、双流区、郫都区、高新区、崇州市、新津区旅居史的来(返)内人员实施3天内2次核酸检测(2次检测间隔24小时),检测结果未出之前,不外出、不聚集。
(三)4月3日(含)以来,有成都市蒲江县旅居史的来(返)内人员实施3天内2次核酸检测(2次检测间隔24小时),检测结果未出之前,不外出、不聚集。
成都市除上述地区以外的来(返)内人员需提供48小时内核酸阴性证明
(四)3月27日(含)以来,有乐山市旅居史的来(返)内人员。
管控措施:
1.乐山市犍为县中高风险地区来(返)内人员实施14天集中隔离医学观察;
2.犍为县玉津镇来(返)内人员实施7天居家隔离医学观察;
3.犍为县其他地区来(返)内人员实施7天居家健康监测;
4.乐山市其他地区来(返)内人员实施3天内2次核酸检测(2次检测间隔24小时),检测结果未出之前,不外出、不聚集。
(五)3月29日(含)以来,有遂宁市船山区、经开区、河东新区和高新区旅居史的来(返)内人员。
管控措施:实施7天居家健康监测,与病例轨迹有地点和时间交集的,实施7天居家隔离医学观察+7天居家健康监测。
//落实来(返)内行程卡查验及“落地检”
要落实来(返)内即检要求,交通场站要在确保畅通基础上严格落实查验“通信行程卡”、扫健康码、“落地检”和对重点地区来(返)内人员管控等措施。
在全市所有高速公路收费站出站口外设置疫情查验点,对所有来(返)内车辆所有司乘人员“通信行程卡”进行查验,对来自上海市或吉林省且“通信行程卡”带有“*”标记的人员进行核酸采样。
铁路部门要加强旅客“通信行程卡”途中查验,尤其是对来自上海市或吉林省带有“*”标记人员做好信息登记,设置专用出站通道,配合属地进行核酸采样。
对江苏省、浙江省、安徽省、广东省始发,终点为省内的列车、航班上的所有乘客进行“通信行程卡”查验。对14天内有上海市旅居史的乘客,采取点对点闭环转运方式接回后实施居家或集中隔离。
各级各类宾馆、酒店、旅馆、民宿、商住楼、洗浴场所、农家乐等提供住宿服务的场所,要查验入住人员的通信行程卡,如入住人员有上海市或吉林省旅居史,要立即向属地社区(村)报告,并落实相关疫情防控措施。酒吧、KTV、影剧院、网吧、游艺厅、棋牌室(麻将馆)等人员密集场所要严格扫场所码、查验健康码、行程卡,落实测体温、戴口罩、一米线等防控措施。
重点轨迹、重点地区和交通工具自查表
来(返)内政策小贴士

特别提醒:省外归来(特别是从近14天内有阳性感染者的地市来返内人员)请在24小时内尽快做一次核酸检测,结果未出之前不外出,不聚集。接种新冠病毒疫苗后48小时内,如无特殊情况,暂时不要进行核酸检测,避免出现核酸检测假阳性的情况。

| 编辑: | 毕凯旋 |
| 责编: | 毛佳莉 |
| 审核: | 郭扬 |



