客户端
举报
跟帖评论自律承诺
首页
强档
看电视
听广播
热点
微视
生活
县区
专题
理论
首页
››
内江本地
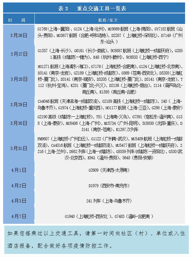
2022年4月9日,全国重点地区和交通工具自查表
时间:2022-04-10 00:28:52 来源:内江疾控
全国重点地区和交通工具自查表
(2022年4月9日)
编辑:
毕凯旋
责编:
毛佳莉
审核:
郭扬
上一篇:
2022年4月9日,四川省重点轨迹自查表
下一篇:
共同“战疫”!内江这些地方正在招募志愿者
扫描二维码,下载大内江APP
评论
新闻推荐
省人大常委会副主任、党组成员刘坪深入内江开展执法检查
市委常委会召开会议
伊犁哈萨克自治州人民政府与内江市人民政府签署战略合作框架协议
范长江流动大讲堂“长江自有后来人”专题巡讲走进东兴区
四川富乐德三期项目开工仪式举行 李丹出席并宣布开工 贺贤汉致辞
奋斗吧,内江青年!这封信请查收
内江经开区:小区电梯未定期检验,罚款3万元!
保护知识产权,习近平强调了这几个要点
习近平为网络强国“强心固体”
关于公布2020年全市已建水库水电站 安全管理和安全度汛责任人名单的通告
热门栏目
“五一”来内江!6大主题游线路带你玩转甜城
近200人参会!川渝老科协助力成渝地区双城经济圈建设合作项目推进会在内江举行
“护航甜城·2026”防汛救灾暨应急救援综合实战演练纪实
甜城正能量|内江公交司机余超:十年安全驾驶铸就“安全标杆”,暖心服务播撒文明种子
内江市2026年“4.26”知识产权宣传周活动亮点纷呈
中国互联网不良信息举报中心
涉企虚假不实信息举报
涉未成年人网络生态乱象举报
四川省互联网举报中心
涉自媒体乱象举报专区
涉生活服务类信息内容举报专区
网上虚假宣传制售“特供酒”举报
涉病态、低俗话题侵扰热搜榜单举报
涉企侵权举报专区
网络侵权举报
川预审P4FD-R04F-062D-80J0号 | 网络视听许可证2306165号 | 新闻信息服务许可证51120210005号 | 川新备 06-090011 |
蜀ICP备08002296号
|
川公网安备 51100202000151号
@ 2005 - 2022 www.scnj.tv
关于我们
用户协议
隐私政策
跟帖评论自律管理承诺书
涉本网站违法和不良信息举报:
链接
| 电话 0832-2119960 | 邮箱 sc-njtv@qq.com