速戳!一大波四川省属事业单位招人!快看有哪些
时间:2021-04-07 15:08:37 来源:川观新闻
今天,四川省人力资源社会保障厅网站发布2021年省属事业单位新进人员公开考试招聘公告,4月16日—20日在网上报名,公共科目笔试时间暂定于5月15日
本次招聘的省级部门(单位)共30个,包括省委办公厅、省委统战部、省发展改革委、省经信厅、省科技厅、省公安厅、省民政厅、省财政厅、省自然资源厅、省生态环境厅、省交通运输厅等。
另有成都海关等3个中央在川单位所属事业单位也将招聘工作人员。
招聘详情
↓↓
中共四川省委统战部
关于直属事业单位2021年5月公开招聘工作人员公告
根据《事业单位人事管理条例》、《事业单位公开招聘人员暂行规定》和《四川省省属事业单位公开招聘工作人员实施细则(试行)》等有关规定,中共四川省委统战部拟面向社会公开招聘部分工作人员补充到四川藏语佛学院工作。

岗位和条件要求
↓

本次公开招聘的报名仅采用网络报名方式进行,不组织现场报名。报名网站为四川省人力资源和社会保障厅官网“人事考试”专栏,报名时间为2021年4月16日10:00至4月20日18:00。
四川省社会科学院关于2021年5月公开招聘工作人员公告
根据《事业单位人事管理条例》、《事业单位公开招聘人员暂行规定》和《四川省省属事业单位公开招聘工作人员实施细则(试行)》等有关规定,四川省社会科学院拟面向社会公开招聘部分工作人员补充到我院工作。

岗位和条件要求
↓

本次公开招聘的报名仅采用网络报名方式进行,不组织现场报名。报名网站为四川省人力资源和社会保障厅官网“人事考试”专栏,报名时间为2021年4月16日10:00至4月20日18:00。
四川省特种设备检验研究院公开考核招聘工作人员公告
根据中共四川省委组织部、四川省人事厅《关于印发<四川省省属事业单位公开招聘工作人员实施细则(试行)>的通知》(川人发〔2006〕34号)、四川省人力资源和社会保障厅《关于转发<关于进一步规范事业单位公开招聘工作的通知>的通知》(川人社发〔2011〕36号)、中共四川省市场监督管理局党组《关于印发<机关及直属事业单位新进工作人员管理暂行办法>的通知》(川市监党组〔2020〕46号)有关规定,按照“公开、平等、竞争、择优”原则,我院拟面向社会公开考核招聘工作人员3名。

岗位和条件要求
↓

报名地点:成都市龙泉驿区成龙大道三段788号四川省特种设备检验研究院主楼706室
联系人:吴老师,电话:028-60607707
四川省产品质量监督检验检测院公开考核招聘工作人员公告
根据中共四川省委组织部、四川省人事厅关于印发《四川省省属事业单位公开招聘工作人员实施细则(试行)》的通知(川人发〔2006〕34号)、四川省人力资源和社会保障厅关于转发《关于进一步规范事业单位公开招聘工作的通知》的通知(川人社发〔2011〕36号)、中共四川省市场监督管理局党组关于印发《机关及直属事业单位新进工作人员管理暂行办法》的通知(川市监党组〔2020〕46号)有关规定,按照“公开、平等、竞争、择优”原则,我院拟面向社会公开考核招聘工作人员5名。
考核招聘单位基本情况:四川省产品质量监督检验检测院成立于1981年(前身是四川省产品质量监督检验所),为全额拨款事业单位。承担国家监督检验抽查任务和省级定期监督检验、专项抽查及不定期监督抽查工作;承担生产许可证产品、市场准入发证产品和认证产品检验;承担司法及行政执法部门为了解产品质量情况或为解决质量争议的仲裁检验、客户各类委托检验、企业(商业)合同检验及评价性检验;承担各级标准的起草与验证工作;开展检验技术的研究与检验设备的开发;指导、帮助企业建立质量检验制度、检验室、实验室建设及培训检验技术人员等。
招聘岗位及名额:质量检验员5名
岗位类别:专业技术
岗位和条件要求
↓

应聘人员登陆四川省人力资源和社会保障厅人事考试专栏、四川省市场监督管理局(http://scjgj.sc.gov.cn/)、四川省产品质量监督检验检测院(http://www.spqi.com.cn/)网站下载并如实填写《2021年四川省产品质量监督检验检测院公开考核招聘工作人员登记表》(见附件2),将登记表及报名要求提供的材料,以电子版或扫描件形式,发送至报名电子邮箱(sczjrlzyb@163.com),邮件主题及附件请注明:“岗位+姓名”。
自本公告发布之日起,有效期至2021年4月15日17:00时,逾期不再受理。
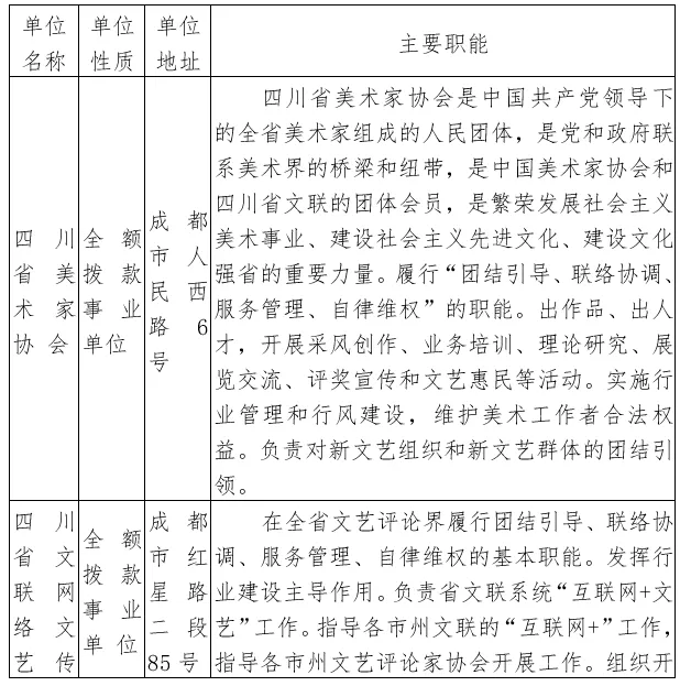
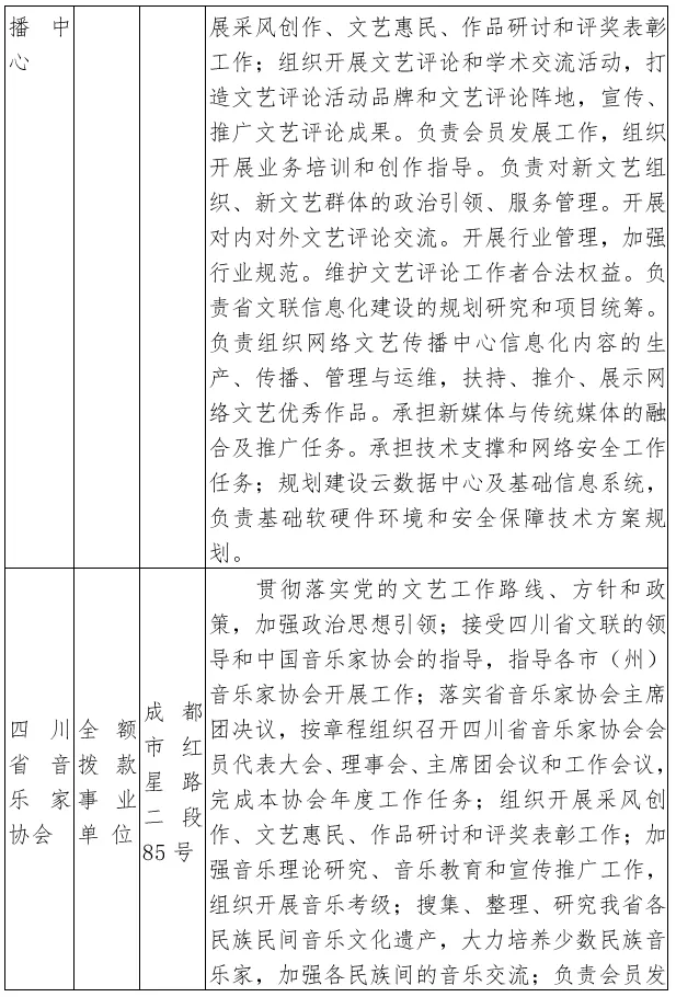
四川省文学艺术界联合会
关于直属事业单位2021年5月公开招聘工作人员公告
根据《事业单位人事管理条例》、《事业单位公开招聘人员暂行规定》和《四川省省属事业单位公开招聘工作人员实施细则(试行)》等有关规定,四川省文学艺术界联合会(以下简称省文联)拟面向社会公开招聘部分工作人员补充到四川省美术家协会等5个直属事业单位工作。



岗位和条件要求
↓

本次公开招聘的报名仅采用网络报名方式进行,不组织现场报名。报名网站为四川省人力资源和社会保障厅官网“人事考试”专栏,报名时间为2021年4月16日10:00至4月20日18:00。
四川省机关事务管理局
关于直属事业单位2021年5月公开招聘工作人员公告
根据《事业单位人事管理条例》《事业单位公开招聘人员暂行规定》和《四川省省属事业单位公开招聘工作人员实施细则(试行)》等有关规定,四川省机关事务管理局拟面向社会公开招聘部分工作人员补充到四川省机关事务管理局永兴巷管理服务中心等8个直属事业单位工作。

岗位和条件要求
↓
(点击看大图)



本次公开招聘的报名仅采用网络报名方式进行,不组织现场报名。报名网站为四川省人力资源和社会保障厅官网“人事考试”专栏,报名时间为2021年4月16日10∶00至4月20日下午18∶00。
四川省交通运输厅关于
直属事业单位2021年5月公开招聘工作人员公告
根据《事业单位人事管理条例》《事业单位公开招聘人员暂行规定》和《四川省省属事业单位公开招聘工作人员实施细则(试行)》等有关规定,四川省交通运输厅拟面向社会公开招聘部分工作人员补充到四川省公路交通应急装备物资储备中心等4个直属事业单位工作。

岗位和条件要求
↓
(点击看大图)

本次公开招聘的报名仅采用网络报名方式进行,不组织现场报名。报名网站为四川省人力资源和社会保障厅官网“人事考试”专栏,报名时间为2021年4月16日10∶00至4月20日18∶00。
四川省供销合作社联合社
关于直属事业单位2021年5月公开招聘工作人员公告
根据《事业单位人事管理条例》、《事业单位公开招聘人员暂行规定》和《四川省省属事业单位公开招聘工作人员实施细则(试行)》等有关规定,四川省供销合作社联合社拟面向社会公开招聘部分工作人员补充到四川省商贸学校、四川省贸易学校等2个直属事业单位工作。

岗位和条件要求
↓
(点击看大图)


本次公开招聘的报名仅采用网络报名方式进行,不组织现场报名。报名网站为四川省人力资源和社会保障厅官网“人事考试”专栏,报名时间为2021年4月16日10:00至4月20日18:00。
四川省档案馆
关于四川省档案学校2021年5月公开招聘工作人员公告
根据《事业单位人事管理条例》《事业单位公开招聘人员暂行规定》和《四川省省属事业单位公开招聘工作人员实施细则(试行)》等有关规定,四川省档案馆拟面向社会公开招聘部分工作人员补充到四川省档案学校工作。

岗位和条件要求
↓


本次公开招聘的报名仅采用网络报名方式进行,不组织现场报名。报名网站为四川省人力资源和社会保障厅官网“人事考试”专栏,报名时间为2021年4月16日10:00至4月20日18:00。
四川省公安厅
关于直属事业单位2021年5月公开招聘工作人员公告
根据《事业单位人事管理条例》、《事业单位公开招聘人员暂行规定》和《四川省省属事业单位公开招聘工作人员实施细则(试行)》等有关规定,四川省公安厅拟面向社会公开招聘部分工作人员补充到四川省公安厅居民身份证制作中心、四川省公安厅幼儿园等2个直属事业单位工作。

岗位和条件要求
↓
(点击看大图)

本次公开招聘的报名仅采用网络报名方式进行,不组织现场报名。报名网站为四川省人力资源和社会保障厅官网“人事考试”专栏,报名时间为2021年4月16日10:00至4月20日18:00。
国家粮食和物资储备局四川局所属事业单位
2021年5月公开招聘工作人员公告
根据《事业单位人事管理条例》、《事业单位公开招聘人员暂行规定》和《四川省省属事业单位公开招聘工作人员实施细则(试行)》等有关规定,国家粮食和物资储备局四川局(以下简称粮储四川局)拟面向社会公开招聘部分工作人员补充到国家粮食和物资储备局四川局四三六处等8个所属事业单位工作。

岗位和条件要求
↓
(点击看大图)


本次公开招聘的报名仅采用网络报名方式进行,不组织现场报名。报名网站为四川省人力资源和社会保障厅官网“人事考试”专栏,报名时间为2021年4月16日10:00至4月20日18:00。
四川省农业农村厅
关于直属事业单位2021年5月公开招聘工作人员公告
根据《事业单位人事管理条例》、《事业单位公开招聘人员暂行规定》和《四川省省属事业单位公开招聘工作人员实施细则(试行)》等有关规定,四川省农业农村厅拟面向社会公开招聘部分工作人员补充到省动物疫病预防控制中心等20个事业单位工作。
(点击看大图)

岗位和条件要求
↓
(点击看大图)


本次公开招聘的报名仅采用网络报名方式进行,不组织现场报名。报名网站为四川省人力资源和社会保障厅官网“人事考试”专栏,报名时间为2021年4月16日10:00至4月20日18:00。
四川省退役军人事务厅
关于直属事业单位2021年5月公开招聘工作人员公告
根据《事业单位人事管理条例》、《事业单位公开招聘人员暂行规定》和《四川省省属事业单位公开招聘工作人员实施细则(试行)》等有关规定,四川省退役军人事务厅拟面向社会公开招聘部分工作人员补充到四川省革命伤残军人休养院(四川省革命伤残军人医院)、四川省复员退伍军人医院(四川省心理康复疗养院)2个直属事业单位工作。

岗位和条件要求
↓
(点击看大图)

本次公开招聘的报名仅采用网络报名方式进行,不组织现场报名。报名网站为四川省人力资源和社会保障厅官网“人事考试”专栏,报名时间为2021年4月16日10:00至4月20日18:00。
四川电信实业集团有限责任公司
关于直属事业单位2021年5月公开招聘工作人员公告
根据《事业单位人事管理条例》、《事业单位公开招聘人员暂行规定》、《四川省省属事业单位公开招聘工作人员实施细则(试行)》等文件规定,四川电信实业集团有限责任公司拟面向社会公开招聘部分工作人员补充到直属事业单位四川邮电职业技术学院工作。

岗位和条件要求
↓
(点击看大图)




本次公开招聘的报名仅采用网络报名方式进行,不组织现场报名。报名网站为四川省人力资源和社会保障厅官网“人事考试”专栏,报名时间为2021年4月16日10∶00至4月20日18∶00。
四川省经济和信息化厅
关于直属事业单位2021年5月公开招聘工作人员公告
根据《事业单位人事管理条例》、《事业单位公开招聘人员暂行规定》和《四川省省属事业单位公开招聘工作人员实施细则(试行)》等有关规定,四川省经济和信息化厅拟面向社会公开招聘部分工作人员补充到四川工程职业技术学院等14个直属事业单位工作。

岗位和条件要求
↓
(点击看大图)



本次公开招聘的报名仅采用网络报名方式进行,不组织现场报名。报名网站为四川省人力资源和社会保障厅官网“人事考试”专栏,报名时间为2021年4月16日10:00至4月20日18:00。
四川省文化和旅游厅
关于直属事业单位2021年5月公开招聘工作人员的公告
根据《事业单位人事管理条例》、《事业单位公开招聘人员暂行规定》和《四川省省属事业单位公开招聘工作人员实施细则(试行)》等有关规定,四川省文化和旅游厅拟面向社会公开招聘部分工作人员补充到四川省文化和旅游信息中心等9个直属事业单位工作。

岗位和条件要求
↓
(点击看大图)

本次公招不进行网上资格审查,考生在报名前对本公告内容有不清楚的,可拨打本公告后所列“网上报名咨询电话”向招聘单位或四川省文化和旅游厅人事处进行咨询。报考者最终是否符合所报岗位条件要求,由招聘单位组织的面试资格审查、考核中的复核和四川省文化和旅游厅审核确认的结果最终确定。
在招聘的任何环节发现报考者不符合报考条件、弄虚作假、违反回避制度、或同时参加了同批次事业单位两处及以上考试以及多岗位报考的,报考或聘用资格一律无效,责任由报考者自负。
根据新冠肺炎疫情防控要求,本次招聘可能会调整考试日程,调整情况将提前在本公告发布网站予以发布,请报考人员随时关注变化情况并做好相应安排。
共青团四川省委关于直属事业单位
2021年5月公开招聘工作人员公告
根据《事业单位人事管理条例》、《事业单位公开招聘人员暂行规定》和《四川省省属事业单位公开招聘工作人员实施细则(试行)》等有关规定,共青团四川省委拟面向社会公开招聘部分工作人员补充到四川省青少年研究与发展中心、四川省团校等2个事业单位工作。

岗位和条件要求
↓
(点击看大图)

本次公开招聘的报名仅采用网络报名方式进行,不组织现场报名。报名网站为四川省人力资源和社会保障厅官网“人事考试”专栏,报名时间为2021年4月16日10:00至4月20日18:00。
四川省农业科学院
关于直属事业单位2021年5月公开招聘工作人员公告
根据《事业单位人事管理条例》《事业单位公开招聘人员暂行规定》和《四川省省属事业单位公开招聘工作人员实施细则(试行)》等有关规定,四川省农业科学院拟面向社会公开招聘部分工作人员补充到院机关等15个直属事业单位工作。

岗位和条件要求
↓
(点击看大图)







本次公招我部门不进行网上资格审查,考生在报名前对本公告内容有不清楚的,可拨打本公告后所列“网上报名咨询电话”向招聘单位或招聘单位主管部门进行咨询。报考者最终是否符合所报岗位条件要求由四川省农业科学院负责的面试资格审查、考核中的复核和我部门审核确认的结果最终确定。
应急管理部四川消防研究所
关于2021年5月公开招聘工作人员公告
根据《事业单位人事管理条例》、《事业单位公开招聘人员暂行规定》等有关规定,应急管理部四川消防研究所(下文简称“四川消防研究所”或“我所”)拟面向社会公开招聘工作人员。
为满足我所各项业务发展需要,结合中长期发展规划,拟面向全国招聘9名2021年12月31日前取得硕士学历和学位的应届毕业生(或持有相应国家教育部留学服务中心认证学历、学位的境外留学人员),并完全符合《应急管理部四川消防研究所2021年5月公开招聘工作人员岗位和条件要求一览表》(下文简称“《岗位和条件要求一览表》”)相关岗位条件要求和本公告其他要求的人员。
我所将为每一位愿意与我所共同发展的人士提供具有竞争力的待遇和发展平台。拟聘用人员进入我所自主聘用制(签订劳动合同),工资待遇参照同专业技术级别的事业编制内人员待遇执行。
岗位和条件要求
↓
(点击看大图)


本次公开招聘的报名仅采用网络报名方式进行,不组织现场报名。报名网站为四川省人力资源和社会保障厅官网“人事考试”专栏,报名时间为2021年4月16日10∶00至4月20日18∶00。
四川省中医药管理局
关于直属事业单位2021年5月公开招聘工作人员公告
根据《事业单位人事管理条例》、《事业单位公开招聘人员暂行规定》和《四川省省属事业单位公开招聘工作人员实施细则(试行)》等有关规定,四川省中医药管理局拟面向社会公开招聘部分工作人员补充到四川省中医药科学院等4个直属事业单位工作。现将公开招聘有关事项公告如下(本公告由四川省中医药管理局)同时在四川省人力资源和社会保障厅官网[rst.sc.gov.cn,下同]“人事考试”专栏和四川省中医药管理局官网 [sctcm.sc.gov.cn,下同]上发布。
本次招聘均在事业单位经批准设置的岗位内招聘,招聘名额为41名,具体岗位见《岗位和条件要求一览表》。
中华人民共和国成都海关
关于所属事业单位2021年5月公开招聘工作人员公告
为适应成都海关事业发展需要,根据《事业单位人事管理条例》、《事业单位公开招聘人员暂行规定》等有关规定,成都海关拟面向社会公开招聘所属事业单位工作人员,现将公开招聘有关事项公告如下(本公告由成都海关同时在四川省人力资源和社会保障厅官网[rst.sc.gov.cn,下同]“人事考试”专栏和成都海关官网 [chengdu.customs.gov.cn,下同]上发布。)
岗位和条件要求
↓
(点击看大图)



| 编辑: | 阳治 |
| 校对: | 毛佳莉 |
| 责编: | 程云 |

