客户端
举报
跟帖评论自律承诺
首页
强档
看电视
听广播
热点
微视
生活
县区
专题
理论
首页
››
热点
成都发布紧急通知:楼梯间等公共区域禁停电动车
时间:2021-05-12 07:55:28 来源:四川观察
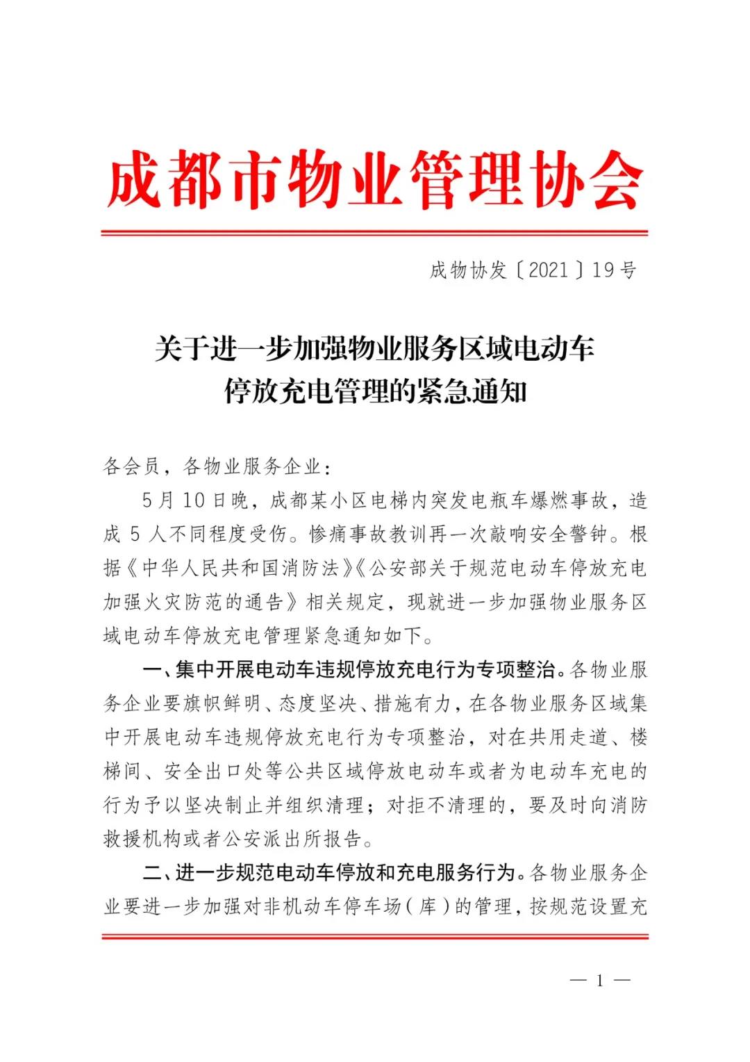
5月11日,成都市物业管理协会发布《关于进一步加强物业服务区域电动车停放充电管理的紧急通知》,详情如下:
编辑:
李夏娇
校对:
毛佳莉
责编:
程云
上一篇:
成都成华警方通报“高中生坠亡”事件:排除刑事案件
下一篇:
四川持续推进巩固拓展脱贫攻坚成果同乡村振兴有效衔接——奋斗新起点 快马加鞭未下鞍
扫描二维码,下载大内江APP
评论
新闻推荐
注意!内江这些地方明天将停气
注意!明天,内江城区这些地方将停气
内江有趟免费“巴巴车”,带你去看2022世界动力电池大会
速看!内江6月29日新冠病毒疫苗接种点开放情况来了
注意!6月29日,内江城区这些地方要停气
马上要降!就在明晚!
双管齐下!内江“治絮”见成效
注意!明天起,内江城区这些地方将陆续停气
速看!内江6月23日新冠病毒疫苗接种点开放情况来了
甜城连心桥丨“网聚甜城 | 珍爱生命 远离毒品”分享了什么?来看看吧
热门栏目
中国互联网不良信息举报中心
涉企虚假不实信息举报
涉未成年人网络生态乱象举报
四川省互联网举报中心
涉自媒体乱象举报专区
涉生活服务类信息内容举报专区
网上虚假宣传制售“特供酒”举报
涉病态、低俗话题侵扰热搜榜单举报
涉企侵权举报专区
网络侵权举报
川预审P4FD-R04F-062D-80J0号 | 网络视听许可证2306165号 | 新闻信息服务许可证51120210005号 | 川新备 06-090011 |
蜀ICP备08002296号
|
川公网安备 51100202000151号
@ 2005 - 2022 www.scnj.tv
关于我们
用户协议
隐私政策
跟帖评论自律管理承诺书
涉本网站违法和不良信息举报:
链接
| 电话 0832-2119960 | 邮箱 sc-njtv@qq.com