注意!省外来返川人员和四川发生本土疫情县(区)人员24小时内尽快核酸检测
时间:2022-02-21 09:13:18 来源:四川观察2月19日0—24时,31个省(自治区、直辖市)和新疆生产建设兵团报告新增本土确诊病例101例(内蒙古65例,其中呼和浩特市63例、包头市2例;江苏16例,均在苏州市;辽宁9例,均在葫芦岛市;广东8例,均在深圳市;云南3例,均在红河哈尼族彝族自治州)。新增本土无症状感染者4例(四川2例,均在泸州市;内蒙古1例,在包头市;海南1例,在澄迈县)。
为落实“外防输入、内防反弹”的总策略和“动态清零”总方针,有效控制和降低疫情传播风险,四川省疾控中心温馨提示您:
一、专家提醒
近日,我省泸州、成都相继发生本土疫情,形势较为复杂。疫情防控人人有责,在疫情处置期间,公众要绷紧疫情防控这根弦,积极支持配合疫情防控工作。
01.不聚集,做好个人防护
要持续保持戴口罩、勤洗手、常通风、少聚集、分餐食、用公筷、一米线等好习惯,配合扫码、亮码、核酸检测等疫情防控措施。如有发热、咳嗽、咽痛、乏力、嗅觉味觉减退等异常症状,请做好个人防护前往就近的发热门诊就诊。特别是疫情所在市的公众,更要保持简约的生活方式,不聚集,保持社交距离。如果发现健康码转为黄色,请及时向所在单位、社区、宾馆报备,做好个人防护,前往“黄码”人员核酸检测点和就近医疗服务机构检测核酸。如有疑问,请拨打市长热线12345咨询。
02.主动核酸检测
倡导省外人员来返川人员(特别是从近14天内有阳性感染者的地市来返川人员)和我省发生本土疫情的县(区)人员,在24小时内尽快做一次核酸检测。
03.主动报备
主动关注官方发布的疫情相关信息,特别是对照本土病例的活动轨迹,查看是否有所交集。如您近期有疫情地区旅居史、与阳性病例轨迹有交集、收到提醒短信、健康码变为“红码”“黄码”等情况,请立即向所在村(社区)、单位或入住酒店报备旅居史,按要求做好核酸检测,配合做好各项疫情防控措施。
04.单位要履行主体责任
加强人员排查,各机关企事业单位要持续排查往来人员有无中高风险地区旅居史和核酸检测阳性人员密接史,特别是要重点排查有无本土病例接触史、活动轨迹交集等;加强健康管理,有发热、乏力、咳嗽等疑似症状的员工要做好防护,及时到发热门诊就诊,不要带病上班。务工人员较多的企业可要求务工人员持48小时内核酸检测阴性证明返岗。
二、公众关切
Q1:为什么要主动做核酸检测?核酸检测哪里做?结果哪里取?价格是多少?
近期,全球新冠肺炎疫情仍在持续蔓延,国内聚集性疫情也不断发生,省内也出现本土疫情,防控形势严峻复杂。
核酸检测是精准防控的有效手段,是主动筛查无症状感染者、落实“四早”要求的第一道防线,可以尽早发现传染源并从源头上控制住疫情传播,防止因无法及时诊断、及时隔离给整个疫情防控带来巨大的挑战。因此,及时测核酸是很有必要的。
广大公众可通过微信小程序“四川天府健康通”——热门服务——医疗防疫机构查询附近的检测机构。
也可扫描或识别下方二维码查看我省核酸检测机构。

检测结果可直接通过“四川天府健康通”——热门服务——核酸与抗体检测结果进行查询,不用到检测机构领取纸质报告。
省管公立医疗机构新冠病毒核酸检测项目价格,单检40元/人次,混检(5混1、10混1)10元/人次。不收挂号费和门诊诊查费,不收加急费。
Q2:公众在日常生活中应做好哪些疫情防控措施?
(1)主动关注官方发布的疫情信息,如与相关阳性感染者的行动轨迹有时空交集,要及时向所在村(社区)、单位或入住酒店报备,并配合做好相关疫情防控措施。
(2)保持简约的生活方式,不聚集,尽量减少出行,外出时尽量和他人保持安全社交距离。勤洗手、保持手卫生。
(3)遵守公共场所的公共秩序和防疫规定,配合做好测温、亮码、扫码、登记等疫情防控措施。
(4)随身携带口罩备用,在进入人员密集的场所、室内公共场所、公共交通工具时要规范佩戴口罩。
(5)加强自身和家人的健康状况监测,如有发热、咳嗽、咽痛等症状,要做好个人防护,及时到发热门诊就诊。
三、关注以下重点地区
如果您近期有以下地区的旅居史,请第一时间向村(社区)、单位或入住酒店报备,配合做好各项疫情防控工作。

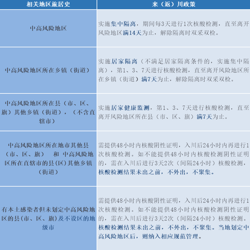
四、来(返)川政策小贴士

温馨提示
来(返)川人员要主动参与疫情防控工作,积极履行防控义务,做好个人防护,配合落实疫情防控措施。
居家隔离期间,要单独居住或单间居住,使用单独卫生间,足不出户,拒绝一切探访,每日自行测量2次体温,如果出现发热、干咳、乏力、嗅(味)觉减退、鼻塞、流涕、咽痛、结膜炎、肌痛和腹泻等症状,第一时间主动向村(社区)报告,及时闭环转运到医院就诊。
居家健康监测期间,非必要不外出,外出时做好个人防护,不上班,不进入宗教场所、宾馆酒店、博物馆、歌舞游艺休闲娱乐场所、棋牌室(麻将馆)、旅游景区景点、互联网上网服务营业场所、交通场站、商超、农贸市场、村委会(社区居委会)、村活动室(社区活动室)、党群服务中心、药店、企事业单位等公共场所,不得乘坐飞机、火车、客运班车、地铁等公共交通工具,避免参加聚集性活动,每日自行测量2次体温,如果出现发热、干咳、乏力、嗅(味)觉减退、鼻塞、流涕、咽痛、结膜炎、肌痛和腹泻等症状,第一时间主动向村(社区)报告,做好个人防护,及时到医院就诊。
成都“黄码”人员核酸检测定点医疗
机构名单


成都“黄码”患者医疗服务定点医疗
机构名单


泸州“黄码”人员新冠病毒核酸检测采样
机构名单



泸州市涉疫孕产妇救治专门医疗机构名单

| 编辑: | 陶丽萍 |
| 责编: | 毛佳莉 |
| 审核: | 程云 |

