重磅!四川省综合立体交通网规划纲要出炉,支持内江建设成渝重要交通枢纽
时间:2022-06-07 18:32:21 来源:四川发布近日,省政府印发了
《四川省综合立体交通网规划纲要》
其中不少内容涉及内江
↓↓↓
千古百业兴,先行在交通。为加快建设交通强省,构建现代化高质量综合立体交通网,省政府近日印发了《四川省综合立体交通网规划纲要》(简称《纲要》)。《纲要》提出,到2035 年,四川省综合立体交通网实体线网总规模9.5万公里左右(不含航路、邮路、农村公路里程) ,基本建成便捷顺畅、经济高效、绿色集约、智能先进、安全可靠的现代化高质量四川省综合立体交通网。

▲来源:四川画报
到2035年 基本建成全国交通“第四极”
作为未来30年四川交通强省建设的顶层设计,《纲要》规划期为2022至2035年,远景展望到本世纪中叶,涵盖铁路、公路、水运、民航和邮政等交通运输方式。
具体提出了哪些目标?《纲要》明确👇
>>到2035年,基本建成便捷顺畅、经济高效、绿色集约、智能先进、安全可靠的现代化高质量四川省综合立体交通网;基本建成全国交通“第四极” ,“四向八廊” 战略性综合交通走廊通欧达海,国际性综合交通枢纽集群联通全球。除个别困难地区外,实现“快速网覆盖区县、干线网畅达乡镇、基础网连接村组”,有力支撑“123出行交通圈” (都市圈1小时通勤、成渝地区主要城市2小时互通、毗邻省会3小时到达) 和“123快货物流圈” (国内1天送达、周边国家2天送达、全球主要城市3天送达)。基本实现乡镇15分钟上普通国省道,县级行政中心30分钟上高速公路、60分钟上铁路、90分钟到机场,地级行政中心30 分钟上铁路、60分钟到机场。
>>到本世纪中叶,全面建成现代化高质量四川省综合立体交通网,设施质量、技术水平、管理效能和服务品质全国领先,开放通道畅达国内外主要城市群,国际门户枢纽影响力进入全球第一梯队。
实体线网总规模将达9.5万公里左右
发展目标让人振奋,那么四川未来的综合立体交通网具体是什么样?为实现以上目标,《纲要》明确了重点任务,提出要优化综合立体交通网布局,包括构建完善的综合立体交通网、加快建设高效率综合立体交通网主骨架、建设多层级一体化综合交通枢纽系统、完善国际国内运输网络。
在构建完善的综合立体交通网方面,根据《纲要》,到 2035年,四川省综合立体交通网实体线网总规模9.5万公里左右(不含航路、邮路、农村公路里程) ,其中,铁路1.3万公里左右,公路7.2万公里左右,航道1.05万公里左右;另规划农村公路41.5万公里左右,其中县道6.6万公里,乡道10.9万公里,村道24.0万公里。内河港口18个左右,民用运输机场28个左右,通用机场80个左右,邮政快递枢纽10个左右。
主骨架:“四向八廊”+“1轴2环3带4联”
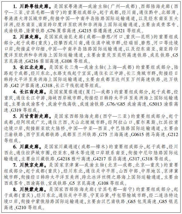
国家综合立体交通网布局了“6轴7廊8通道”主骨架,其中“3轴2廊2通道”在四川省交汇。《纲要》依据国家综合立体交通网主骨架布局,结合四川“一轴两翼三带”区域经济布局和“一干多支”发展战略,构建对外“四向八廊” 、内部“1轴2环3带4联”的全省综合立体交通网主骨架,实体线网里程2.94万公里左右,其中,高速铁路5600公里、普速铁路3000公里、高速公路9700公里、普通国道8800公里、内河高等级航道2300公里。
据悉,对外“四向八廊”,面向四方,构建8条战略性综合交通走廊,打造四川“四向拓展、全域开放” 开放态势的主骨架,承担成渝地区双城经济圈与全国主要城市群及地区的联系功能,衔接7条陆路国际运输通道,以及4条海上国际运输通道。
对于内部“1轴2环3带4联”,《纲要》明确,“1轴”联系成渝双核,“2 环”串联成都都市圈、成渝地区双城经济圈主要城市,“3带”强化对“三带” 区域经济布局的交通支撑,包含成德绵广成眉乐雅西攀,成遂南达,攀乐宜泸渝广达。“4联”补充连接其余地级行政中心,包含马尔康经成都、资阳、内江—自贡至泸州—宜宾,康定经雅安、成都至巴中,广元经巴中至达州,广元至南充。

▲来源:四川画报
构建多层级一体化综合交通枢纽系统
根据《纲要》,四川还将建设多层级一体化综合交通枢纽系统。建设国际性综合交通枢纽集群、枢纽城市及枢纽港站“三位一体”的综合交通枢纽系统。
▶协同重庆共建面向世界的国际性综合交通枢纽集群,合力打造成渝世界级机场群、长江上游航运中心、 国际铁路运营集结中心。协同重庆共建面向世界的国际性综合交通枢纽集群,合力打造成渝世界级机场群、长江上游航运中心、 国际铁路运营集结中心。
▶拓展成都泛欧泛亚有重要影响力的国际门户枢纽功能,支持成都、德阳、眉山、资阳4市共建成都国际性综合交通枢纽。强拓展成都泛欧泛亚有重要影响力的国际门户枢纽功能,支持成都、德阳、眉山、资阳4市共建成都国际性综合交通枢纽。强化全国性枢纽衔接辐射带动作用,提升泸州—宜宾、攀枝花、达州、广元的重要门户枢纽功能。完善区域性综合交通枢纽布局,提升南充—遂宁—广安、绵阳、乐山、内江—自贡等枢纽城市的交通能级。
▶《纲要》提出了“1+4+N”综合交通枢纽城市,“1”即成都国际性综合交通枢纽,“4”即泸州—宜宾、攀枝花、万州—达州—开州、广元4个全国性综合交通枢纽,“N”即培育南充—遂宁—广安、绵阳、乐山、内江—自贡等区域性综合交通枢纽。
▶同时,还要完善国际国内运输网络。构建以成都为枢纽的泛欧泛亚国际运输通道,完善7条国际铁路通道和5条国际铁海联运通道;建设中欧班列成都集结中心,促进班列开行由“点对点” 向“枢纽对枢纽”转变,打造“干支结合、枢纽集散” 的高效集疏运体系。拓展至东南亚、中亚的跨境直通国际道路运输服务,培育巩固经广西、云南至东盟跨境道路货运线路,做大做强“东盟班车”。拓展洲际10小时航程圈和亚洲5小时航程圈,打造以省会城市、区域经济中心城市和旅游城市为主的国内骨干航线网络。打造以成都为核心的“Y”字形全球货运网络布局,鼓励开行全货机国际航线。
推进综合交通跨方式、跨领域、跨区域、跨产业发展
除了优化综合立体交通网布局以外,《纲要》还提出了哪些主要任务?据悉,《纲要》明确提出推进综合交通统筹融合发展,包括跨方式、跨领域、跨区域、跨产业4个方面发展任务和要求。从通道、枢纽、城市内外交通等方面推动各种方式从“局部最优解”迈向综合交通“整体最优解”。
一是推进各种运输方式统筹融合发展,包括统筹综合交通通道规划建设,推进综合交通枢纽一体化规划建设,推动城市内外交通有效衔接。
二是推进交通基础设施网与运输服务网、信息网、能源网融合发展,顺应居民消费升级和产业转型升级需要,提升交通供给体系适配性,提高交通运输网动态运行管理服务智能化水平;构建新技术交通领域应用场景和产业生态。
三是推进区域交通运输协调发展,构建成渝地区双城经济圈一体化综合交通运输体系,强化与周边省份互联互通,推动五区交通协同发展,推进城乡交通运输一体化发展。
四是推进交通与相关产业融合发展,包括推动交通与邮政快递、与现代物流、旅游及其他产业融合发展。
此外,《纲要》还提出,要推进综合交通高质量发展,推进安全发展、智慧发展、绿色发展和人文建设,提升治理能力。
新闻多一点》》》
四川省综合立体交通网对外主骨架布局

四川省综合立体交通网内部主骨架布局

“1+4+N”综合交通枢纽城市

| 编辑: | 陶丽萍 |
| 责编: | 刘桂莲 |
| 审核: | 郭扬 |

