四川:2025年,初步建成轨道上的双城经济圈
时间:2022-07-04 09:31:11 来源:川观新闻近日,《四川省加强成渝地区双城经济圈交通基础设施建设规划》(以下简称《规划》)印发,提出到2025年初步建成轨道上的双城经济圈,到2035年实现成渝“双核”1 小时多通道畅达、“双核”至区域主要城市1小时通达、都市圈1小时通勤,并确定了“十四五”拟实施的重大项目162个(不含加快前期、规划研究和研究论证项目),总投资超2.4万亿元。
《规划》提出,将重点实施畅通多向进出川运输通道、完善双核辐射综合交通网、建设高水平国际枢纽集群、打造高品质出行服务体系、构建高效率货运物流体系、打造全国智能交通新高地、提升交通绿色安全发展水平、创建一体化协同治理样板等8项重点任务。
“《规划》是成渝地区双城经济圈交通建设的‘施工图’。”参与规划编制的四川省交通运输发展战略和规划科学研究院专家喻翔如此评价。
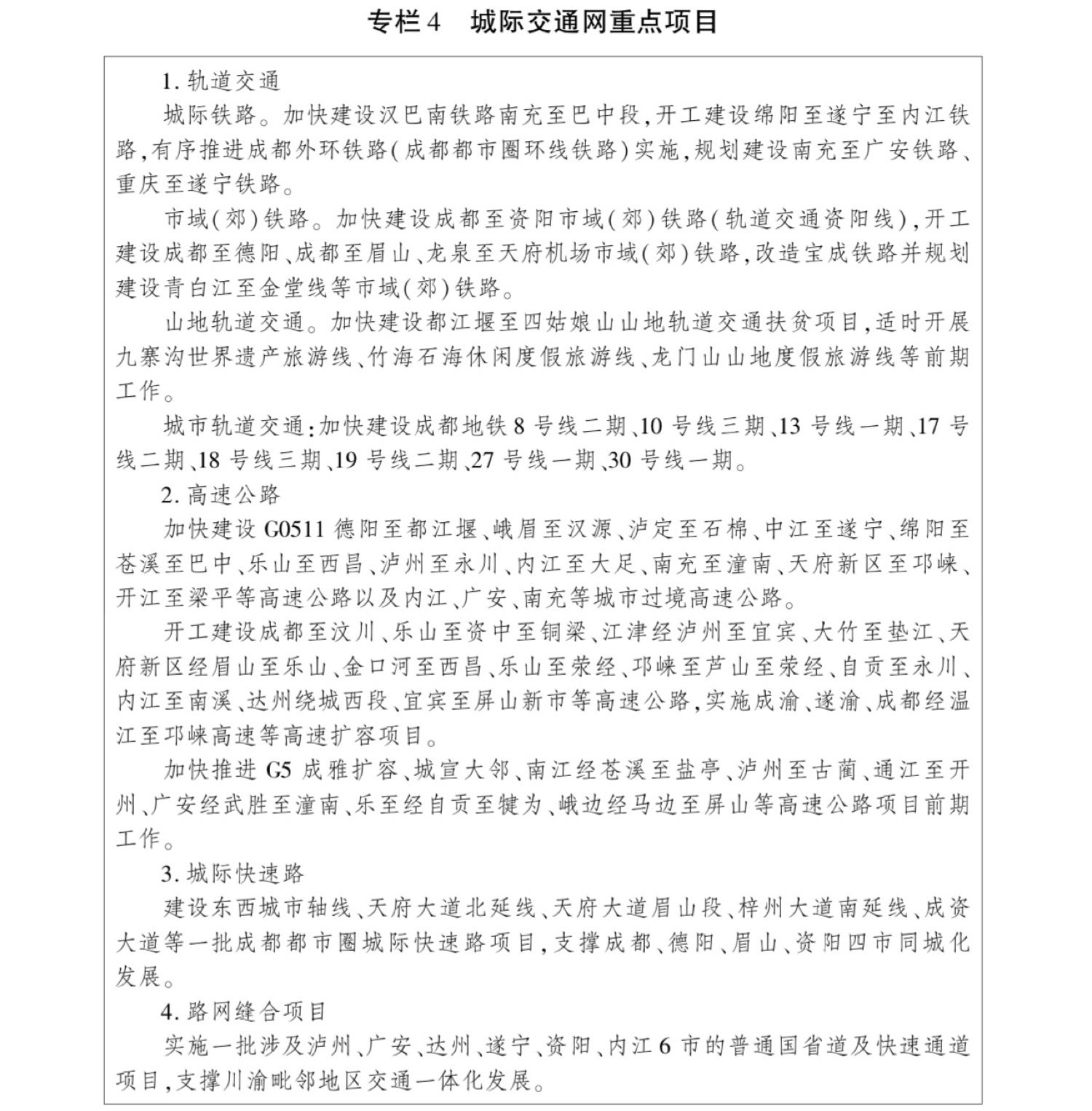
根据《规划》目标,到2025年,成渝地区双城经济圈综合立体交通网络建设取得重大突破,轨道上的双城经济圈初步建成,对外运输通道、城际交通快速网、都市圈通勤网基本形成,交通基础设施互联互通水平大幅提升。进出川综合运输大通道将由目前的40条增至53条,其中川渝之间27条。
到2035年,全面实现“2333”目标。建成“2大集群”,即通欧达海、立体互联的多向出川出渝通道集群,和联通全球、干支联动的成渝地区双城经济圈国际性综合交通枢纽集群;实现“2个覆盖”,即四川区域15市高铁全覆盖、县县高速公路全覆盖、县县轨道交通基本覆盖;实现“3个1小时”,即成渝“双核”1小时多通道畅达、“双核”至区域主要城市1小时通达、都市圈1小时通勤;实现“3个一体化”,即一体化的基础设施网络、运输服务网络、协同治理体系。
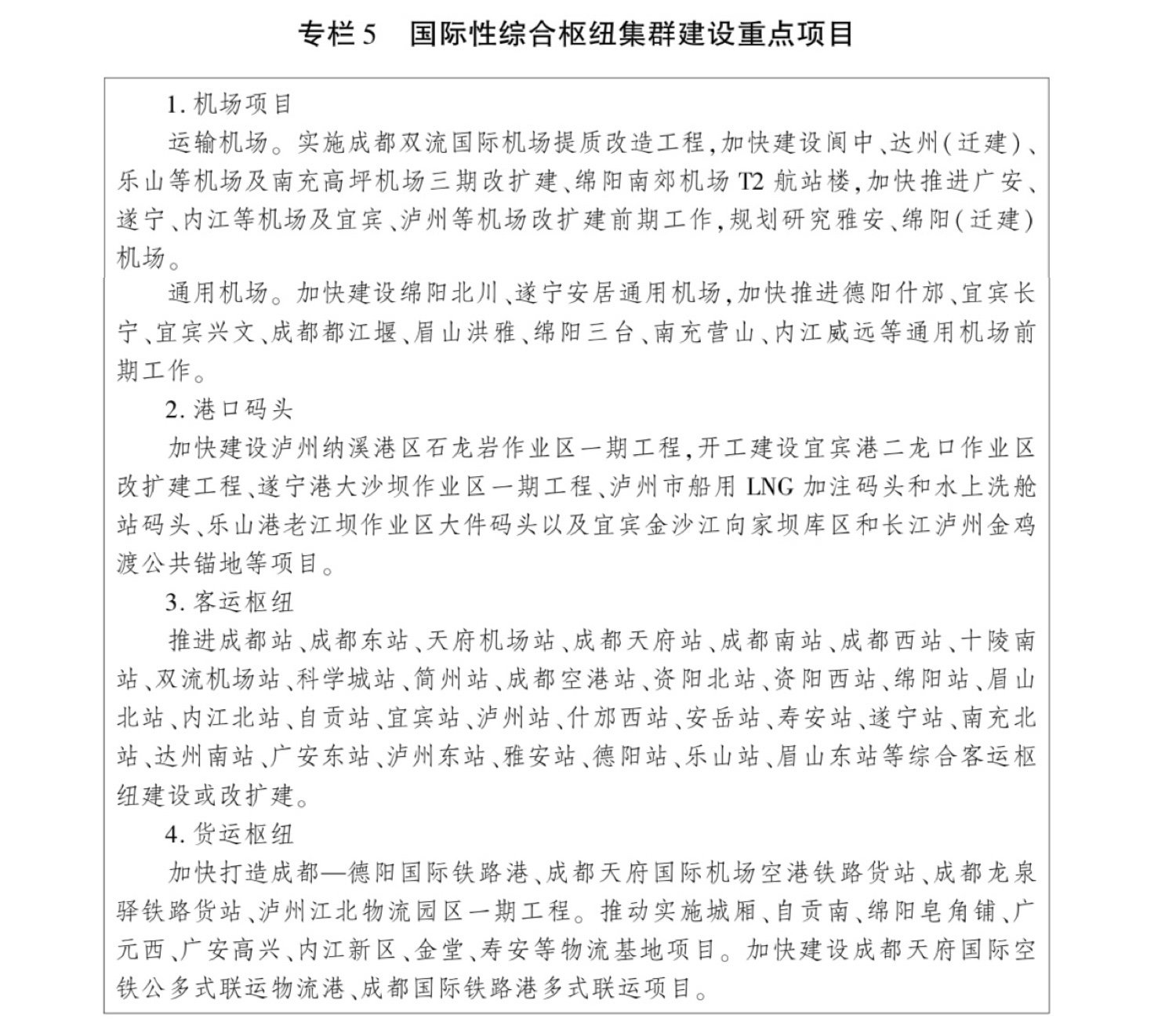
在规划布局上,四川将形成“一轴四向八廊”综合运输通道及“一主两辅多点” 综合交通枢纽。
其中,“一轴”是成都、重庆之间容量大、能力强、速度快的综合运输通道主轴,“四向八廊”是以成都为核心、四向拓展的对外运输通道集群,重点构建8个综合交通走廊,具体包含15条运输通道。“一主”即成都国际性综合交通枢纽,“两辅”为泸州—宜宾、万州—达州—开州两个全国性综合交通枢纽,“多点”是重点培育南充—遂宁—广安、绵阳、德阳、乐山、内江—自贡、雅安区域综合交通枢纽。






